完美人生守护典藏版是一款让你“抓狂”的产品,原因在于它的保障内容非常丰富,加上它本身就是多次赔付重疾险,保障全面;但是要弄懂它的保障内容还是需要花时间研究。
这里奶爸就给大家简单说一下,重疾和轻中症这些基础保障还是有的,且还约定了额外赔付保额。
其它责任方面,约定的保障内容比较多,例如多次特定疾病保险金和特定少儿疾病保险金等。
不过奶爸今天不是要和大家分析详细的内容,而是想和大家聊聊优缺点,同时举例说一下这款产品具体能赔多少。
完美人生守护典藏版优缺点有哪些?
完美人生守护典藏版具体能赔多少?
奶爸小结
一、完美人生守护典藏版优缺点有哪些?
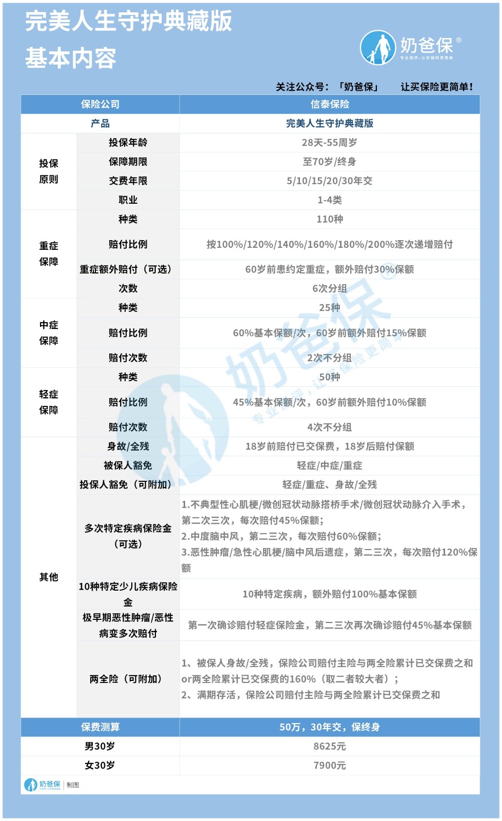
详细的内容奶爸已经整理在一张表格里,详情请看:

基本内容
完美人生守护典藏版的亮眼之处有这几点:
1、保障责任丰富
上文奶爸已经提到,这款产品让人“抓狂”的地方在于保障内容非常丰富,这也说明了保障全面。
除了基本的重疾和轻中症保障外,还约定了极早期恶性肿瘤或病变多次赔付和10种特定少儿疾病保险。
可选责任方面,有多次特定疾病保险金、两全险、投保人豁免以及重大疾病额外保险金,不过因为是可选责任,所以附加后保费会上涨,投保时要注意了。
2、基本保障有额外赔付
重疾保障方面,因为是多次赔付重疾险,所以每次赔付的比例都递增20%,最高赔付200%,如果预算充足的话,可以选择重疾额外赔付,60岁前额外赔30%保额。
轻中症方面,中症赔付60%基本保额,60岁前可以赔付15%保额;轻症赔付45%保额,60岁前赔付10%。
3、少儿也适合投保
完美人生守护典藏版约定了10种特定少儿疾病保险金,有白血病、严重川崎病和重症手足口病等;只要在18岁前确诊合同约定的少儿特疾,可以额外赔付100%基本保额。
4、原位癌有多次赔付
这款产品约定了原位癌有3次赔付,且不占用轻症赔付次数,每次赔付45%基本保额。
约定的原位癌保障还是比较实用的,毕竟现在医学技术发达,早期发现后可以进行有效治疗抑制病情发展,如果这时候保险能提供保障,那就减轻了一定的经济压力。
完美人生守护典藏版的优点还是挺多的,似乎找不到任何缺点,非要说的话就是奶爸以下列举的这个:
1、轻症有隐形分组
其实这也是很多产品的通病,表面上宣称轻症不分组赔付,但是实际上在条款里通过给付条件将轻症进行分组。
保险公司这样做也是为了降低理赔率,毕竟有分组就代表着同组的一种疾病赔付后,其它疾病就不能再赔付了,所以在投保前一定要了解清楚条款内容。
以上就是完美人生守护典藏版的优缺点分析,想要了解详细的内容分析可以看看奶爸的这篇文章:《信泰完美人生守护典藏版保障靠谱吗?》
二、完美人生守护典藏版具体能赔多少?
关于完美人生守护典藏版的赔付比例大家都有所了解,那么具体能赔多少,看看奶爸以下列举的例子吧。
35岁小R经过深思熟虑,决定投保完美人生守护典藏版,给自己提供一份全面的重疾保障,选择保障终身,保额为50万,分30年缴费,每年需交10350元。
在保单的第五年,也就是小R40岁时,一次体检中发现自己患有合同约定的轻症,在治疗期间妻子协助提出理赔,保险公司调查后确认符合理赔条件,一次性给付50万*45%=22.5万,因为出险时在60岁前,所以可以获得额外赔付50万*10%=5万。
因为轻症有被保人豁免保障,所以后续的保费就不用交,保障依然有效。
在保单第10年小R45岁时,因为一次火灾导致面部中度烧伤,保险公司一次性赔付50万*60%=30万,又因为是在60岁前出险,所以获得额外赔付7.5万元。
保单第20年小R55岁,被确诊为急性心肌梗塞,在约定的重疾范围内,且是第一次患重疾,所以保险公司可以一次性支付100%基本保额50万。
以上,小R已交保费是51750元,总保费是310500,因为有保费豁免,所以剩下的258750元是不用交的,至于患病后获得保险金有115万,这笔钱可以用来治疗疾病,也可以是弥补患病后的经济损失。
三、奶爸小结
以上奶爸分析了完美人生守护典藏版的优缺点,整体而言因为保障比较全面,优点还是比较明显的。
不过还有一点需要注意,那就是再次确诊原位癌,所位于的器官需要和第一次的不同,器官由左右两部分构成的,则视为同一器官。
至于能赔多少,这就要看投保时保额选择的是多少,保额越高,出险时赔付的金额越高。
更多的重疾险测评请看:《2020年12月重疾险产品排名,重疾险产品买哪个?》
如果大家挑选保险有什么困难,可以扫码关注:奶爸保公众号 进行1对1咨询,现在关注“奶爸保”公众号,回复“官网”,还可以免费领取价值199元的保障大礼包哦,让您买保险变得更简单。
微信扫一扫
微信扫一扫
关注微信
客服热线
奶爸保

