说到重疾险的扛把子,信泰超级玛丽3号max算一个,重疾赔付力度大,中症、轻症赔付比例高。
关于这款产品的优点大家应该都比较清楚,所以奶爸就不多说。
今天主要想跟大家聊聊信泰超级玛丽3号max的缺点,奶爸整理了几个出来,详情如下分析。
l 信泰超级玛丽3号max都有哪些缺点?
l 买重疾险需要注意什么?
l 奶爸总结
一、信泰超级玛丽3号max都有哪些缺点?
世界上没有完美的人,当然也没有完美的产品,信泰超级玛丽3号max主要有以下6大缺点:
1、投保地区限制
很多重疾险产品都可以异地投保,这一点很人性化,我们不用为了买个保险大老远地跑来跑去,而信泰保险就不这么想了。
信泰保险只在浙江、江苏、北京、河北、福建、河南、山东、黑龙江、辽宁、宁波、上海、湖北、江西、厦门、广东、青岛、深圳和大连这些地区设有分支机构。
这款产品的保险条款中有明确规定,只在信泰保险设有分公司的地区销售,假如客户是新疆人,他想投保这款产品,也只能到上面的分支机构的地区投保,这样就不怎么方便了。
2、健康告知多
健康告知不仅关系到我们能不能得到保险公司的承保,还会影响到后续的理赔,健康告知越少对消费者越有利。
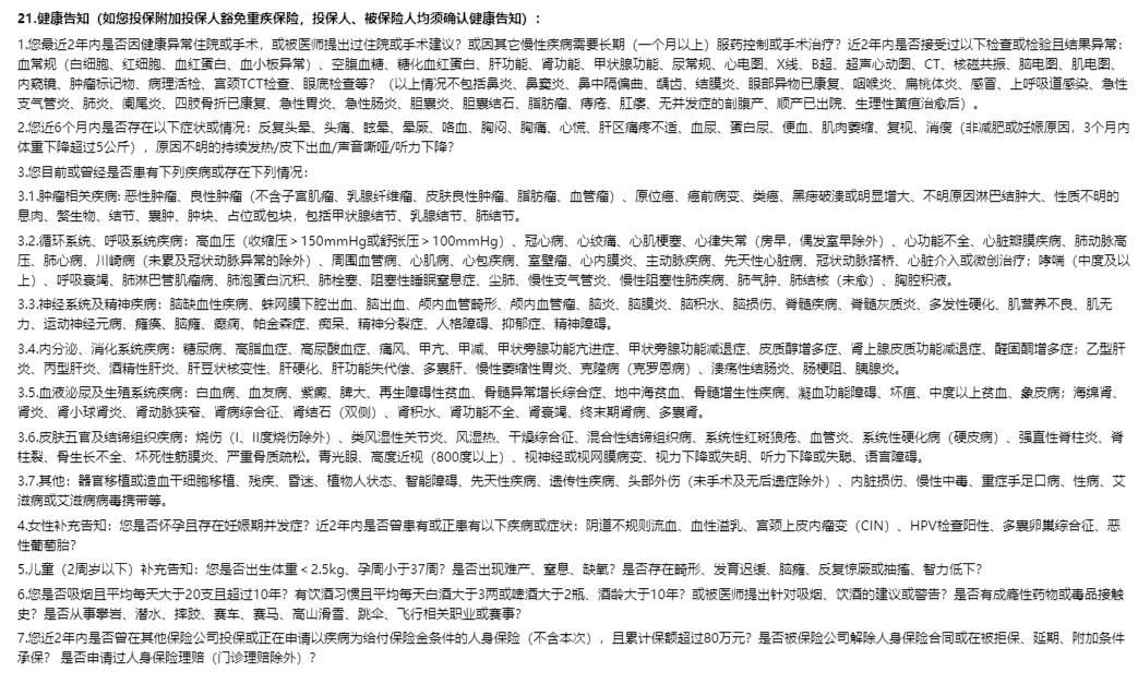
信泰超级玛丽3号max的健康告知有7条,具体如下:

由上面的图片我们可以知道这款产品的健康告知会具体询问到每天抽烟的数量,还有每天喝多少酒,以及酒龄有多久,因此在投保前要注意这些问题。
健康告知还提到最高保额限制在80万内,这就意味着我们在这家公司或者其他保险公司购买的重疾险保额不能超过80万。
上面的健康告知还提到了是否怀孕和有妊娠并发症,这意味着怀孕女性有可能无法购买,那么孕妇可不可买重疾险呢?适合孕妇购买的保险有哪些?想了解孕妇适合买哪些保险的可以看这里:《孕妇可以买重疾险吗?怎么买比较合适?》。
所以说这款产品的健康告知多,比较严格,询问到的细节比较多,我们在投保前一定要认真仔细地回答。
3、附加险性价比低
以30岁男性,55万保额,30年缴费为例,不附加第二次恶性肿瘤保险金,每年的保费为6440.5元,附加的话就要7084元,要多付643.5元,性价比不高。
4、原位癌二次赔付不能是同一器官
这款产品对于第二次极早期恶性肿瘤或恶性病变轻症疾病的赔付条件有点苛刻,具体规定如下:

要想获得赔付,那么发病的部位必须和初次诊断时所位于的器官不同,而且后面还规定器官分为左右两部分的被视为同一器官两部分是被认为同一器官,这些规定降低了理赔率。
5、职业限制严格
信泰超级玛丽3号max的职业限制比较严格,1-4类职业才能投保,像高空作业、刑警、消防员这些高危职业都不可以投保。
6、中症轻症存在隐性分组
比如像不典型心肌梗塞、微创冠状动脉搭桥术、微创冠状动脉介入手术等只能赔其中一个,赔付后其他疾病不能再赔。
很多人在购买了重疾险之后,发生保险事故却不知道怎么理赔,奶爸整理了重疾险理赔的详细流程,感兴趣的可以看下:《重疾理赔流程是怎样的?该怎么做?》。
二、买重疾险需要注意什么?
讲完信泰超级玛丽3号max的6个缺点,接下来奶爸讲下我们在配置重疾险时 应该注意什么。
奶爸整理了以下几个需要注意的方面:
1、疾病种类
重疾险包含的种类不是越多越好,因为银保监会规定了重疾险必须包含28种重大疾病。这28种重大疾病具体如下:

图表中列举的28种重大疾病已经占据了重疾赔付的95%以上,所以说我们不用担心购买的重疾险对于重疾保障不全面。
2、保障期限
根据保障时间的长短,重疾险可以分为一年期重疾险、定期重疾险和终身重疾险。
一年期重疾险的保费比较便宜,但是这类产品不稳定,而且有可能遇到产品停录,保费上涨的问题。
定期寿险的保障期限一般是保10年、20年和30年,或者保至60岁、70岁,这类产品价格不贵,保额高,性价比不错。
终身重疾险的保费比较贵,但是因为保的是终身,而且保障更加全面,保费贵也是理所当然。
预算比较紧张我们可以先买一年期重疾险,首先解决没有相关保障的问题,然后等收入增加后考虑转投定期重疾险或者终身重疾险。
3、保额
我们购买重疾险目的是为了转移重大疾病带来的风险,因为治疗重大疾病需要昂贵的费用,而且我们无法工作,会遭遇经济收入损失等问题。
因此重疾险的保额应该包含治疗重疾的费用、重疾康复的费用,重疾期间工作收入的损失等方面。
三、奶爸总结
总的来说,超级玛丽3号max的缺点其实也不少,比如说投保地区限制、健康告知多,职业限制严格等。
虽然这款产品有以上的缺点,但是它的重疾赔付力度大,60岁前额外赔付80%保额,轻症中症的赔付力度也不小,还可以选择第二次恶性肿瘤赔付和第二次特定心脑血管疾病保险。
所以这款产品的保障也是很全面的,适合那些追求重疾赔付力度大,保障全面的人群。
如果大家挑选保险有什么困难,可以扫码关注:奶爸保公众号 进行1对1咨询,现在关注“奶爸保”公众号,回复“官网”,还可以免费领取价值199元的保障大礼包哦,让您买保险变得更简单。
微信扫一扫
微信扫一扫
关注微信
客服热线
奶爸保

