阳光百万i无忧百万医疗险是阳光财险旗下的一款百万医疗险产品,这产品的最高保额有600万,而且不限社保用药。
此外这款产品的增值服务比较丰富,像住院医疗直付、就医绿通这些常见的服务都有,而且还有MDT多学科会诊服务以及基因检测服务,这些都是不常见的。
既然这款产品的保障看起来不错,那么投保的条件会不会很苛刻呢?健康告知严不严格呢?
奶爸今天就来分析下阳光百万i无忧百万医疗险的健康告知有哪些内容,以及投保这款产品需要注意哪些问题。
l 阳光百万i无忧百万医疗险健康告知内容有哪些?
l 投保阳光百万i无忧百万医疗险需要注意什么?
l 奶爸总结
一、阳光百万i无忧百万医疗险健康告知内容有哪些?
为了更方便分析这款产品的健康告知,奶爸从网上找到了它的健康告知内容,详情如下:

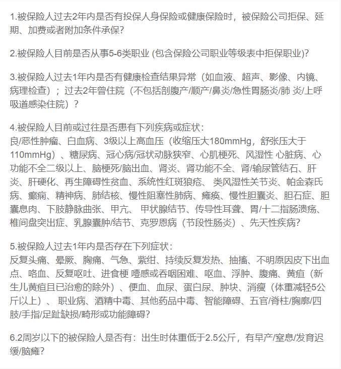
从上面的图片可以看到,这款产品的健康告知总共有6条,其中第1条和第6条是百万医疗险基本都会有的。
说到健康告知,可能有些人还不了解,这里有比较详细的介绍:《健康告知是什么?定义是什么意思?》。
而第2条则是问到了被保人的职业,5-6类职业不能投保,像防爆警察,消防员等这些高危职业也不能投保。
第4条需要我们注意,询问到了被保人的既往症问题,其中提到了3级以上高血压(收缩压大180mmHg,舒张压大于110mmHg)。
也就是说2级及以下高血压(收缩压 ≤ 180mmHg,舒张压 ≤ 110mmHg)的患者是可以投保这款产品的。
要知道有些百万医疗险产品在健康告知中明确提到了2级高血压,以下是某款百万医疗险产品的部分健康告知中提到的高血压规定:

可以看到上面某款产品的健康告知提到了2级或以上高血压(收缩压≥160mmHg,和/或舒张压≥100mmHg),相比之下,阳光百万i无忧百万医疗险就显得比较宽松了。
虽然阳光百万i无忧百万医疗险的健康告知第4条还提到了甲状腺结节,但是这款产品对于甲状腺结节患者还是比较友好的。
甲状腺结节1-3级患者可以通过智能核保,可按照标准体投保,而且不用额外加费或除外承保。
因为根据中国健康教育中心数据,我国现在有超过2亿的甲状腺患者,而且甲状腺结节检出率已经接近20%。
因此,阳光百万i无忧百万医疗险对于甲状腺限制比较宽松可以让更多的甲状腺患者得到保障。
而健康告知第3条提到了被保人过去1年内是否有健康检查结果异常以及过去2年的住院情况。
健康告知第5条询问到了被保人过去1年内是否存在反复头痛、昏厥和胸痛等症状。
总的来说,虽然这款产品对于被保人职业限制比较严格,1-4类职业才可投保,但是投保年龄范围比较广,0-65岁人群都可以投保。
而且阳光百万i无忧百万医疗险对于高血压以及甲状腺的要求比较宽松,因此这款产品的投保还算比较宽松的。
二、投保阳光百万i无忧百万医疗险需要注意什么?
以上就是阳光百万i无忧百万医疗险的健康告知内容分析,接着奶爸讲下购买这款产品需要注意哪些事项,主要有以下几个:
(1)续保有等待期吗?
这款产品续保是没有等待期的,不需要再填写健康告知,而且正常承保不会受到上年保单理赔的影响。
(2)假如产品停录了还可以续保吗?
如果这款产品停录的话我们是无法投保的,但是可以选择同一保险公司旗下的其它类似产品或者升级产品,而且可以免除等待期。
(3)能提供什么类型发票?
这款产品可以提供普通机打发票或者电子发票。
(4)怎么验证保单?
投保成功后,阳光财险会把电子保单发送到投保时我们填写的电子邮箱中,我们可以通过阳光财险的官网或者拨打阳光财险的客服热线进行保单验证。
(5)外籍人士和港澳台人士可以投保吗?
外籍人士和港澳台人士必须在大陆居住半年以上才可以投保。
三、奶爸总结
总的来说,阳光百万i无忧百万医疗险的健康告知还算比较宽松的,二级高血压以及1-3级甲状腺结节都可以投保。
因此,因为高血压和甲状腺结节而通过不了百万医疗险健康告知的人要赶紧上车了!
货比三家,这里有其他热门的百万医疗险:《2020年12月百万医疗险哪家好?医疗险榜单来袭!》。
如果大家挑选保险有什么困难,可以扫码关注:奶爸保公众号 进行1对1咨询,现在关注“奶爸保”公众号,回复“官网”,还可以免费领取价值199元的保障大礼包哦,让您买保险变得更简单。
微信扫一扫
微信扫一扫
关注微信
客服热线
奶爸保

