近日,横琴人寿推出横琴无忧人生终极max版,重疾赔付比例190%,这款产品由横琴的两款旧品按照10:3的保额配置而成。
此前,重疾赔付比例的纪录一直由信泰的两款产品维持着,其中一款是超级玛丽3号max,重疾最高赔付180%。
那么横琴无忧人生终极max版亮点有哪些?和超级玛丽3号max哪个好呢?奶爸今天就带大家来看看。
横琴无忧人生终极max版亮点有哪些?
横琴无忧人生终极max版和超级玛丽3号max哪个好?
奶爸小结
一、横琴无忧人生终极max版亮点有哪些?
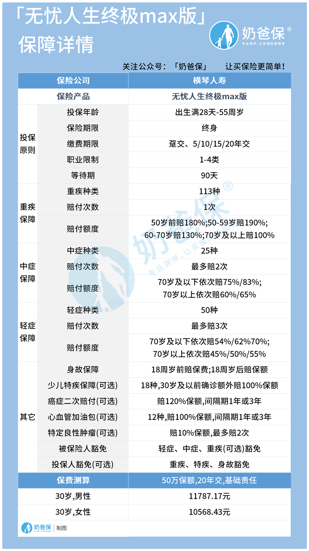
横琴无忧人生终极max版的保障内容有:重疾+中症+轻症+身故+其它可选责任+豁免,详细的保障内容奶爸已经整理在一张表格里,详情请看:

至于有什么特别的地方值得我们关注?往下看看奶爸的分析吧!
1、重疾赔付比例创新高
横琴无忧人生终极max版的重疾赔付比例再创新高。
50岁前患合同约定的重疾,且达到理赔状态,一次性赔付180%基本保额;50-59岁赔付190%,这是单次赔付重疾险中比例较高的;60-70岁赔130%,其余情况赔付100%。
假如被保人在54岁不幸确诊合同约定的重疾,保额是50万的话,那么出险时赔付95万,还是比较给力的。
2、中轻症赔付不按套路出牌
一般来说,对于轻中症的约定,很多产品的赔付比例都是设计成5的倍数,比如30%、40%或者45%这样,但是横琴无忧人生终极max版不一样。
中症方面,赔付两次,70岁及以下依次赔75%和83%,70岁以上依次赔60%/65%;轻症方面,70岁及以下的依次赔54%/62%/70%,70岁以上依次赔45%/50%/55%。
可以看到约定的赔付比例不按套路出牌,54%、62%这种在重疾产品里比较少见的横琴无忧人生终极max版都出现了。

3、可选责任比较丰富
一款重疾险保障是否全面,重点在于除了基本保障外,是否还有其它方面的保障内容约定。
横琴无忧人生终极max版一共有四个可选责任,分别是:
1)少儿特疾保障:一共约定了18种少儿特疾,30岁前额外赔100%基本保额。
2)癌症二次赔付:赔付120%保额,需要注意间隔期问题。
3)心血管加油包:一共约定12种,赔付100%保额,同样需要注意间隔期问题。
4)特定良性肿瘤:赔付10%保额,最多赔2次。
虽然可选责任附加后保费会上涨,但是如果预算允许且自身确实需要的,可以附加,按需选择即可。
以上几点是横琴无忧人生终极max版值得关注的地方,尤其重疾赔付比例方面,让产品的保障更加充足。
二、横琴无忧人生终极max版和超级玛丽3号max哪个好?
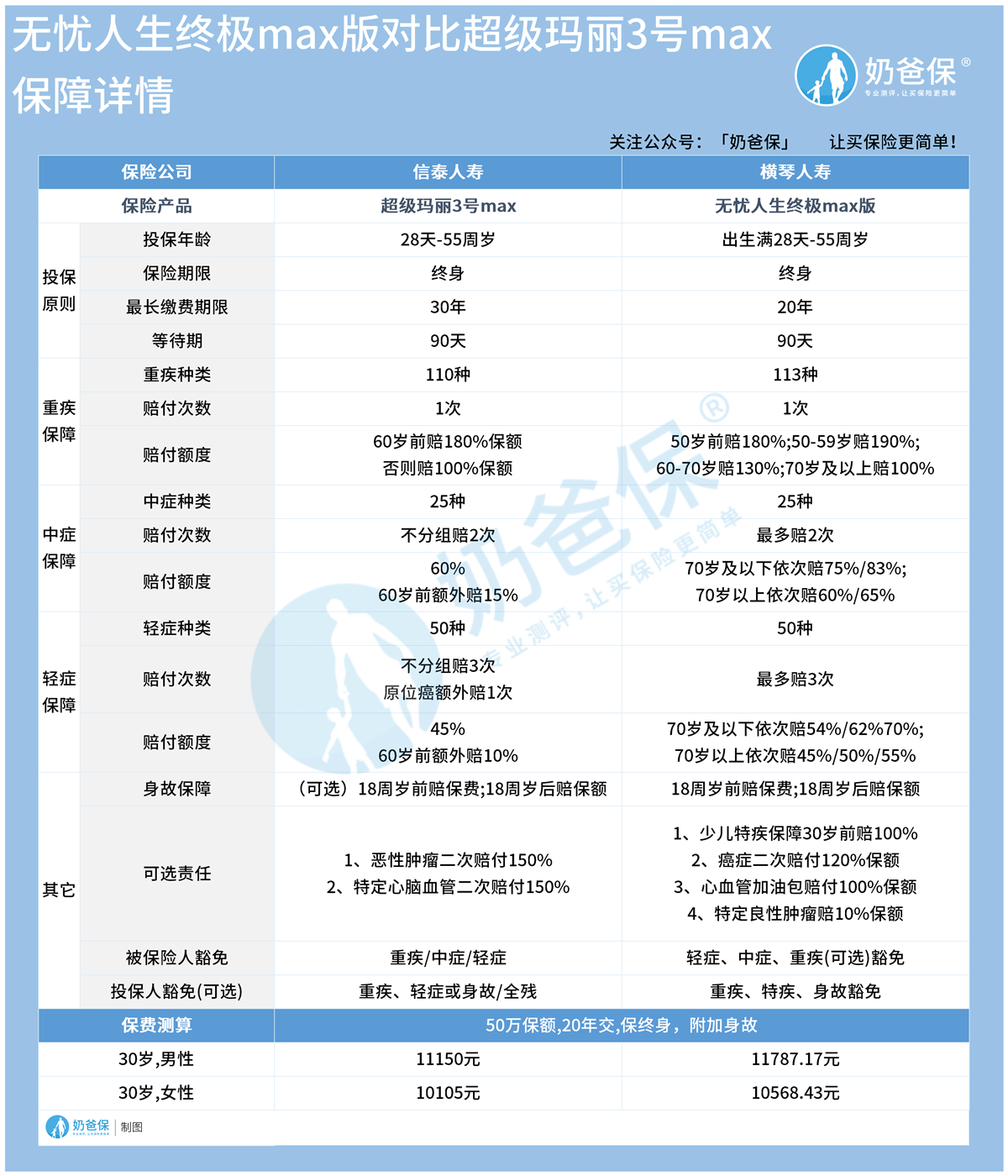
同样拥有重疾高赔付比例,横琴无忧人生终极max版和超级玛丽3号max对比,孰优孰劣?看看奶爸以下整理的对比图:

1、重疾赔付上
超级玛丽3号max在60岁前赔付180%保额,而横琴无忧人生终极max版如上文所说,最高赔付比例出现在50-59岁,赔付190%,且50岁前也能赔付180%保额,这一点横琴无忧人生终极max版会略胜一筹。
2、中轻症上
超级玛丽3号max的轻中症在60岁前都有额外赔付,其中中症60岁前赔75%,轻症赔付55%;
而横琴无忧人生终极max版上文已提到,中症70岁以下最高赔83%,轻症在70岁以下最高赔70%,赔付力度是比较充足的,但不符合新定义的标准。
3、其它责任方面
虽然横琴无忧人生终极max版的保障责任比较丰富,但是超级玛丽3号max可选责任的赔付比例要更高。
其中恶性肿瘤二次赔和特定心脑血管二次赔都是150%基本保额,比横琴无忧人生终极max版要多出一些。
4、保费方面
同样是50万保额,20年交,保终身,附加身故责任,超级玛丽3号max要便宜一些,30岁男性每年需要11150元,而横琴无忧人生终极max版则需要11787.17元。
关于超级玛丽3号max的详细分析可以看看这篇:《信泰超级玛丽3号max还值得买吗?》
三、奶爸小结
横琴人寿在这个时间点释出横琴无忧人生终极max版,看来是要在旧品销售截止前冲一下业绩,提高一下知名度。
不过好在这款产品能够让人看到满满的诚意,相关的赔付比例高,能够有效规避疾病风险。更多重疾险测评请看:《2020年12月重疾险产品排名》
奶爸保作为专业的保险测评分析,以客观中立的态度,为用户量身定制保障方案,帮您一次选对保障,少花冤枉钱!可以关注下图“奶爸保”公众号或添加保险规划师微信:naibabao86随时咨询喔~
如果大家挑选保险有什么困难,可以扫码关注:奶爸保公众号 进行1对1咨询,现在关注“奶爸保”公众号,回复“官网”,还可以免费领取价值199元的保障大礼包哦,让您买保险变得更简单。
微信扫一扫
微信扫一扫
关注微信
客服热线
奶爸保

