众安尊享e生全家桶是众安保险推出的一款百万医疗险产品,它分为家庭和个人两个版本,家庭版1万免赔额可以家人共享,对消费者比较有利。
这款产品可以为消费者提供300万一般医疗保额和600万重疾医疗保额,涵盖特殊门诊和门诊手术等费用,此外重疾医疗还包含质子重离子医疗,疾病保障比较全面。
那么这款产品具体保障如何?续保条件好不好?保费贵不贵?
下面奶爸将通过以下几点为大家讲解这些问题。
│众安尊享e生全家桶保障如何?续保条件好不好?
│众安尊享e生全家桶多少钱一年?
│奶爸总结
一. 众安尊享e生全家桶保障如何?续保条件好不好?
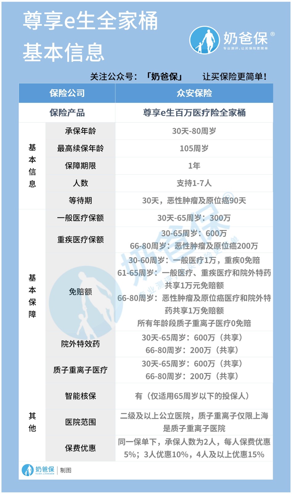
为了让大家直观了解这款产品的保证内容,奶爸还是照老规矩做了一张基本信息表,我们一起来看。

1.投保原则
投保年龄:30天-80周岁,投保年龄范围很广,远超市面上大多数医疗险的最高投保年龄,对高龄老人比较友好。
保障期限:1年,交一年,保一年。
投保人数:1-7人,一张保单最多可以保障7人。
等待期:30天,恶性肿瘤及原位癌90天。
想了解更多和保险等待期有关的知识,请点击这里:《保险等待期是什么?你搞清楚了吗?》
2.基本保障内容
一般医疗:这款产品的一般医疗保额和参保人年龄有关系,具体如下:
年龄为30天-65周岁参保人,最高可获得300万一般医疗保额;66-80周岁参保人不能使用一般医疗保额。
重疾医疗:重疾医疗保额也和年龄有关,具体如下:
年龄为30天-65周岁参保人,最高可获得600万重疾医疗保额,保障100种重大疾病;66-80周岁参保人可获得200万恶性肿瘤及原位癌医疗保额。
院外特效药:年龄为30天-65周岁可享最高600万院外特药保额(和重疾保额共享);年龄为66-80周岁最高可享200万院外特药保额(和重疾保额/癌症医疗保额共享)。
质子重离子医疗:年龄为30天-65周岁可享最高600万质子重离子医疗保额(和重疾保额共享);年龄为66-80周岁最高可享200万质子重离子医疗保额(和重疾保额/癌症医疗保额共享)。
免赔额:初始投保年龄为出生满30天-60周岁,有1万一般医疗免赔额,重疾0免赔;初始投保年龄为61-65周岁,一般医疗、重疾医疗和院外特药共享1万免赔额;初始投保年龄为66-80周岁,恶性肿瘤及原位癌和院外特药共享1万免赔额。
此外,所有年龄段的质子重离子医疗0免赔,家庭最高可共享1万元免赔额。
如果你对医疗险设置免赔额的原因还不清楚的话,可以参考一下《免赔额是什么意思?为什么要设置免赔额?》这篇文章。
3.其他
核保:采用智能核保,不过仅限于65岁以下投保人。
医疗范围:二级及以上公立医院普通部,质子重离子医疗仅限上海质子重离子医院。
续保:这款产品没有约定保证续保年限,满期续保需提前向保险公司申请,续保无需审核,不重新计算等待期,最高可续保至105周岁。
当然,市面上也有保证续保的医疗险产品,有兴趣的朋友,直接戳这里:《保证续保的医疗险有哪些,值得买吗?》
从这款产品的保障内容来看,它的投保年龄比市面上大多数医疗险的投保年龄范围都要广,对60-80岁老人也可提供医疗保障,是比较不错的。
而且它最高可为被保人提供300万一般医疗保额和600万重疾医疗保额,疾病保障力度比较大,同时满期续保无需审核,不用重新计算等待期,续保条件也比较不错,对消费者比较友好,是一款较不错的医疗险产品。
二.众安尊享e生全家桶多少钱一年?
保险产品的保费贵不贵,向来是消费者比较关心的问题,为了让大家了解这款产品的保费,奶爸特意收集了它保费的相关信息,我们一起来分析。
在分析保费之前,我们先来看看这款产品针对家庭投保的保费优惠政策:
约定同一保单承保人数为2人时,每人保费优惠5%;承保人数为3人时,每人保费优惠10%;承保人数为4人及以上时,每人保费优惠15%。
首先我们先来看看普遍的3口之家的保费测算:

从表中可以看到,父母年龄为38岁和35岁,孩子年龄为8岁的3口之间投保这款产品,在没有优惠的情况下,38岁父亲需花费525元,35岁母亲需要花费426元,8岁孩子需要花费284元,总计保费为1235元。
而在有承保人数为3人时,每人保费优惠10%的优惠政策政策下,实际父亲只需473元,母亲为384元,孩子为256元,总计保费为1113元,比原价便宜了100多元。
再来看看4口之家投保保费测算:

四口之家是在上面的三口之家基础上增加了一位老人,可以看到,在没有优惠的情况下,65岁老人保费为2286元,父母的保费分别为995元和639元,孩子的保费为150元,总计保费为4070元。
而在每人保费优惠15%的情况下,总计保费为3460元,比4070元便宜了600多元,优惠还是比较大的。
总的来看,这款产品的保费不算贵,且家庭投保还有优惠,对消费者还是比较友好的,
当然,影响保险保费的因素还有很多,想了解其中详情的朋友,请点击《影响保险保费的因素有哪些?保额和保费的区别是什么?》。
三.奶爸总结
总的来说,众安尊享e生全家桶百万医疗险,一张保单可以保障多人,比较方便,且总保额最高可达900万,疾病保障力度比较大。
此外,它还推出多人投保保费优惠政策,可以有效减轻消费者保费压力,对消费者比较友好,是一款较不错的百万医疗险产品。
如果大家挑选保险有什么困难,可以扫码关注:奶爸保公众号 进行1对1咨询,现在关注“奶爸保”公众号,回复“官网”,还可以免费领取价值199元的保障大礼包哦,让您买保险变得更简单。
微信扫一扫
微信扫一扫
关注微信
客服热线
奶爸保

