学平险即中小学生平安保险,一般是针对在校学生推出的一种人身意外伤害保险,可以提供意外伤害和意外医疗等保障。泰康学平险也不例外,这是一款为3-24岁的青少年学生设计的保险。
泰康学平险的保障责任还不错,意外住院医疗最高赔2万,疾病住院医疗最高赔6万,保费也不贵,最低只要49块/年。
那么这款产品性价比怎么样?值不值得买?奶爸今天给大家详细剖析。
泰康学平险怎么样?
儿童有必要买保险吗?
奶爸总结
一、泰康学平险怎么样?
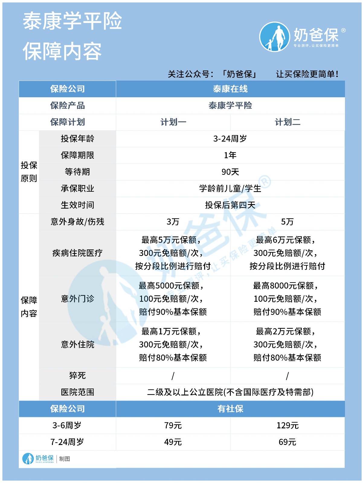
为了帮助各位家长更直观地了解泰康学平险,奶爸将这款产品的基本信息制作成了图表,方便大家阅读:

1. 承保公司
泰康学平险由泰康在线承保并负责理赔,泰康在线是泰康保险集团旗下的互联网保险公司,注册资本达40亿元,而根据最新的公开信息,它的实际资本超25亿元。
泰康在线不但财力雄厚,而且它的各项监管指标都表现良好:

大家要知道,我国对保险行业的监管是比较严格的,相关部门制定了保险偿二代监管制度,用来监控保险公司的偿付能力。
根据银保监会对保险公司的监管指标,需要同时符合这3点:
核心偿付能力充足率不低于50%;
综合偿付能力充足率不低于100%;
风险综合评级在B类及以上。
不符合上述任意一项要求的,为偿付能力不达标公司。
而从上图可见,泰康在线的核心偿付能力充足率为228.96%,综合偿付能力充足率也是228.96%,风险综合评级为A类,成绩比较不错。
2. 投保规则
投保年龄:3-24周岁,几乎涵盖了所有阶段的学生和学龄前儿童。
保障期限:1年,这款产品是交一年保一年的。
等待期:90天,仅针对疾病住院医疗责任有90天等待期,意外无等待期。
生效时间:T+4,即投保后第四天零时生效。
3. 保障内容
泰康学平险两个版本的意外身故/伤残保额分别是3万和5万,此外还有5万~6万的疾病住院医疗、0.5万~0.8万的意外伤害门诊和1万~2万的意外伤害住院等,不过均有一定的免赔额。
其中疾病住院医疗限制社保范围内,等待期为90天,有300元的免赔额,值得一提的是,经社保/公费医疗/侵权责任方等方式报销与否,疾病住院医疗的赔付比例不一样:

两个版本的意外伤害门诊最高保额分别是5000元和8000元,免赔额是100元,赔付90%;而意外伤害住院最高保额分别是1万和2万,免赔额是300元,赔付80%。因此,无论是意外门诊还是意外住院,都有一部分需要自付。
泰康学平险的意外身故/伤残保额比较低,而且不含猝死和烧烫伤医疗,如果想要给孩子买上保障更全面的意外险,这里有不错的推荐:《儿童意外险有哪些品种?购买要注意些什么?》
4. 保费
根据不同的投保年龄段,这款产品的保费不一样,由于3-6岁孩子好奇心强且没有自我保护意识,意外风险比较大,所以比7-24岁这个年龄段要贵。
其中3-6岁投保计划一是79元/年,投保计划二是129元/年;而7-24岁投保计划一和计划二的年交保费分别是49元和69元。
二、儿童有必要买保险吗?
通常小孩子比大人的抵抗力弱,容易受到病菌入侵,而且他们年纪尚小,不懂得如何处理外界风险,所以发生疾病和意外的几率都比较大。
因此,奶爸认为给儿童买保险是非常必要的,原因如下:
1. 转移意外风险
小孩子生性好动,分不清什么是危险,家长一不留神意外就会趁机而入。
意外伤害时刻威胁着儿童的生命安全,所以奶爸认为儿童意外险是必备险种。
2. 减少经济负担
现在重大疾病越来越低龄化了,如果真的不幸罹患重疾,那么高昂的医疗费用会给家庭带来沉重负担。
及早配置健康险,可以在极端风险来临时很好地缓解经济压力,减少经济损失。
3. 储备教育基金
从孩子出生到大学毕业需要大量的支出,教育基金成为很多家长理想的理财工具。
教育金既有一定的保障功能,又能为孩子解决后顾之忧。
对教育金相关知识还不清楚的家长,可以先看下这篇文章,里面有比较详细的科普:《教育金保险什么时候买最合适?值得买吗?》
三、奶爸总结
作为一款学生保险,泰康学平险保障还算不错,但是它的报销范围和赔付比例存在不足。
如果想为孩子配置全面的保障,奶爸建议先咨询专业的保险规划师,按照自身实际情况规划全面且合理的保障方案。
奶爸保专业保险测评分析,以客观中立的态度,为用户量身定制保险方案,帮您一次选对保障,少花冤枉钱!有保险问题可以在下方留言或者在线咨询,奶爸全程为您解答。
微信扫一扫
微信扫一扫
关注微信
客服热线
奶爸保

