学平险是针对学生设计的一类保险,通常它的费率比较低,几十块就可以买到,而且报销门槛不高,能为在校学生提供有效的保障。
今天奶爸要聊的这款泰康学平险,在孩子发生疾病住院、意外住院和意外门诊时都可以发挥作用。
它的保障是比较全面的,如果和其他学平险相比怎么样呢?儿童学平险应该怎么买?今天奶爸来给大家对比分析!
|泰康学平险保障好不好?
|儿童学平险怎么选?
|奶爸总结
一、泰康学平险保障好不好?
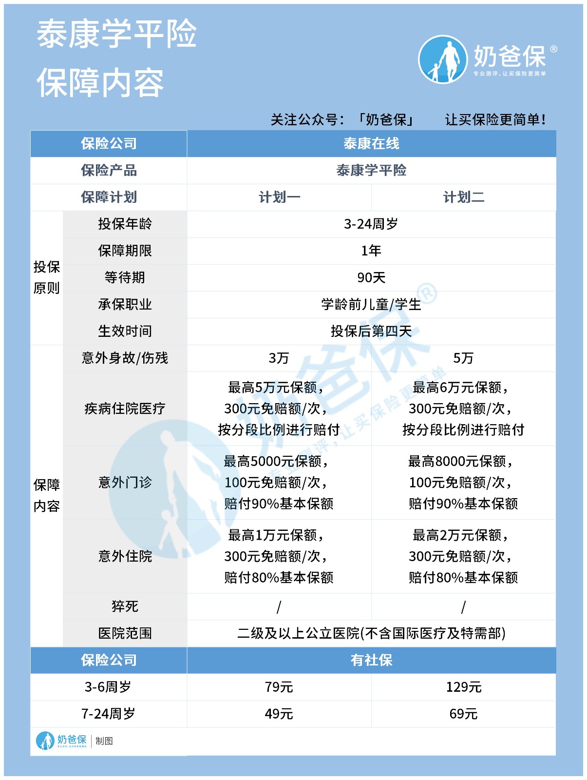
按照惯例,奶爸先给大家呈上泰康学平险的保障内容信息图表:

1. 投保规则
投保年龄:3-24周岁,从学龄前儿童到大学生都可以买。
保障期限:1年,和大多数学平险一致。
等待期:疾病住院医疗责任有90天等待期,意外无等待期。
生效时间:投保后第四天生效。
2. 保障内容
泰康学平险分为计划一和计划二,两个版本的保额、免赔额和保费有所不同。
(1)意外身故/伤残
计划一和计划二的意外身故/伤残保额分别是3万、5万。
若被保人遭受意外伤害事故并在180天内因此身故,赔付100%保额;若被保人遭受意外伤害事故并在180天内因此导致伤残的,按伤残等级对应的给付比例赔偿保险金。
(2)疾病住院医疗
泰康学平险的疾病住院医疗限制社保范围内,两个版本的最高保额分别是5万、6万,均有90天等待期和300元免赔额。
奶爸提醒大家注意,这款产品规定已通过或未通过其他途径报销,保险公司按照以下不同的赔付比例赔偿:

上面说的“其他途径”包括社保、公费医疗、工作单位、侵权人或侵权责任承担方、保险人在内的任何商业保险机构。
(3)意外伤害门诊
两个版本的意外伤害门诊最高保额分别是5000元和8000元,扣除100元免赔额后赔付90%。
也就是说,意外伤害门诊还要自己掏10%的钱。
(4)意外伤害住院
两个版本的意外伤害住院最高保额分别是1万和2万,同样有免赔额,扣除300元免赔额后赔付80%,有20%需要自付。
总体而言,泰康学平险的意外身故/伤残保额比较低,而且缺少儿童高发的烧烫伤医疗保障。
如果想给孩子买保障更全面的意外险,这里有不错的推荐:《儿童意外险有哪些品种?购买要注意些什么?》
二、儿童学平险怎么选?
为了让大家更直观地对比,奶爸将几款热门学平险整理好并制作了下面这个图表,我们先来看下:

下面奶爸上结论供大家参考:
注重住院医疗保障:太平洋任我学学平险(入门版)、平安财险学平险2020(计划一)
这2款产品的住院医疗额度比较高,都达到了6万元,表中其他产品仅有1万、3万或5万元不等。
不过这2款产品都设置了免赔额,其中太平洋任我学学平险(入门版)有100元的住院免赔额,而平安财险学平险2020(计划一)有300元的免赔额。
注重不限社保:京东安联住院宝2019(基础版)
京东安联住院宝2019(基础版)是表中唯一不限社保范围的产品,还是0免赔,而且能报销自费药。
注重社保结算后报销比例:大地财险360小书包学平险(计划一),华安财险学平险综合保险(基础版)
这两款产品经过社保结算后可以报销100%,而且都是0免赔,意味着在社保范围内不需要另外自付费用。
注重保费:华安财险学平险综合保险(基础版)
华安这款学平险在有社保的前提下,年缴费只需要60元,是上表几款产品中最便宜的。
三、奶爸总结
对于学生来说,学平险是个不错的选择,它既能提供疾病医疗保障,又兼有意外险的作用。
如果觉得儿童保险可有可无,奶爸建议家长们先看下这篇文章:《小孩子有必要买保险吗?买哪些保险好?》
不过,在给孩子投保之前,要先给自己做足保障,因为父母才是孩子最好的保护伞。
奶爸保专业保险测评分析,以客观中立的态度,为用户量身定制保险方案,帮您一次选对保障,少花冤枉钱!有保险问题可以在下方留言或者在线咨询,奶爸全程为您解答。
微信扫一扫
微信扫一扫
关注微信
客服热线
奶爸保

