成长优享私立儿童门急诊保险是京东安联财险新推出的一款儿童高端医疗险产品,最大的亮点是有10万元的私立医院门急诊保障。
那么京东安联成长优享私立儿童门急诊保险怎么样?缺点有哪些呢?
接下来奶爸将从四个方面给大家展开分析:
|成长优享私立儿童门急诊保险怎么样
|成长优享私立儿童门急诊保险有哪些缺点
|成长优享私立儿童门急诊保险值得买吗
|奶爸总结
一、成长优享私立儿童门急诊保险怎么样
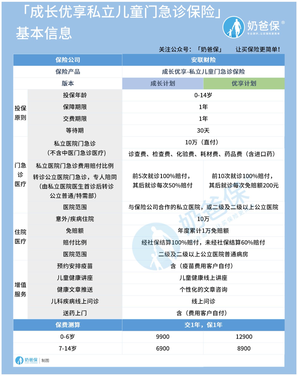
成长优享私立儿童门急诊保险一共有两个版本,分别为成长计划和优享计划,两个版本保费不同,保障力度也有所不同,但是保障内容基本一致。
我们一起看看具体保障内容:

1. 投保原则
(1)投保年龄:0-14岁,是一款少儿医疗险产品。
(2)保障/缴费期限:1年保1年。
(3)等待期:30天
2. 门急诊医疗
(1)私立医院门急诊医疗
私立医院门急诊医疗是成长优享私立儿童门急诊保险的最大特色,不管是成长计划还是优享计划都有10万元保额,而且是直付。
直付意味符合条件的医疗费用由保险公司直接给付,被保险人不需要自己垫付资金。
(2)赔付比例
成长优享私立儿童门急诊保险的赔付比例并不是固定的。
如果选择成长计划,前5次就诊可以享受100%赔付,其后每次赔付50%;
如果选择优享计划,前10次就诊都是100%报销,其后每次需扣除200元免赔额后才100%报销。
3. 住院医疗
(1)意外/疾病住院:保额是10万,但是有1万元免赔额,按年累计。
(3)赔付比例:经社保结算100赔付,未经社保只赔付60%。
4. 增值服务
成长优享私立儿童门急诊保险增值服务比较丰富多样,主要包含以下几项:
(1)预约安排疫苗
(2)儿童健康讲座
(3)健康文章推送
(4)儿科疾病线上问诊
(5)送药上门
总的来说,这款产品私立儿童门急诊保障比较充足,但是仔细研究会发现,其实也存在一些“坑”。
二、成长优享私立儿童门急诊保险有哪些缺点
1. 保费高
奶爸在文章开头就已经提到,这款产品对一般工薪家庭并不友好。
经过保费测算,如果是0-6岁孩子购买成长优享私立儿童门急诊保险,选择成长计划每年保费是9900元,一般家庭负担不起。
2. 私立医院报销只限门急诊医疗
京东安联成长优享私立医院报销只限门急诊治疗,对于一般住院医疗还是限制二级及以上公立医院。

3. 住院医疗有免赔额设置
成长优享私立儿童门急诊保险住院医疗有年免赔额1万元,这个免赔额设置,减少了被保险人获得理赔的机会。
4. 续保需要审核
这款产品是一款交1年保1年的非保证续保产品,续保需保险公司审核通过后才可申请投保。
三、成长优享私立儿童门急诊保险值得买吗
通过上面的分析,成长优享私立儿童门急诊保险属于高端医疗险,它在门急诊保障方面优势还是很明显的。那么这款产品是否值得入手呢?

1、追求不限社保:安联住院宝(计划一)
安联住院宝(计划一)报销是不限社保的,社保不报销的医疗费用也能报销,扩大了报销范围,对被保险人比较友好。
2、追求私立医院门急诊保障:成长优享(成长计划)
私立医院门急诊保障是安联成长优享的特色,前面已经分析,不再赘述。
3、追求特定传染病医疗:360小书包学平险
360小书包学平险有1万元特定传染病医疗保障。
4、追求住院津贴保障:任我学学平险
任我学学平险如果住院每天有50元津贴,尽管金额不大,但是也可以在一定程度上弥补家庭经济损失。
四、奶爸总结
总的来说,安联成长优享私立儿童门急诊保险的住院医疗和门急诊保障充足,但保费高,也没有身故和全残保障,性价比一般。
而且这款产品属于小额医疗险,有条件的话,奶爸建议大家优先购买百万医疗险,毕竟大额看病风险才是要重点预防的。
奶爸保专业保险测评分析,以客观中立的态度,为用户量身定制保险方案,帮您一次选对保障,少花冤枉钱!有保险问题可以在下方留言或者在线咨询,奶爸全程为您解答。
微信扫一扫
微信扫一扫
关注微信
客服热线
奶爸保

