尊享e生2020算是百万医疗险中的热门产品,吸引了很多消费者的眼球。2021年,众安保险推出了尊享e生2021,算是作为新年见面礼。
那么众安尊享e生2021保障怎么样?优缺点有哪些呢?
奶爸将通过以下加点为大家进行细致分析:
│众安尊享e生2021保障怎么样?
│众安尊享e生2021的优缺点有哪些
│奶爸总结
一.众安尊享e生2021保障怎么样?
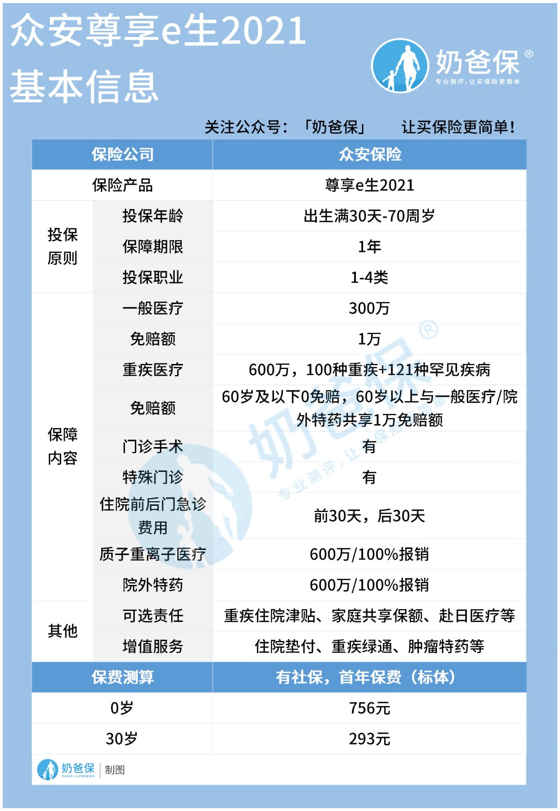
要知晓一款保险产品的保障怎么样,需要先对它的保障内容进行分析,才能得出相应的答案,为了让大家直观了解众安尊享e生2021的保障内容,奶爸特意做了一张表,我们一起来看。

1.投保原则
投保年龄:出生满30天-70周岁,投保年龄范围广,可以覆盖大部分人群,对60-70岁老人友好。
保障期限:1年,交一年,保一年。
投保职业:1-4类。
2.保障内容
一般医疗:有300万一般医疗保额,涵盖特殊门诊、门诊手术和住院前30天,后30天门急诊费用,有1万免赔额。
当然,市面上也有0免赔的百万医疗险,有兴趣的朋友戳这里》》》
重疾医疗:有600万重疾医疗险保额,针对60岁及以下被保人0免赔,60岁以上被保人可与一般医疗/院外特药共享1万免赔额。
质子重离子医疗:600万保额,100%报销。
质子重离子医疗是现今治疗癌症最为有效的手段,被誉为“癌症治疗神器”,想具体了解的小伙伴戳这里》》》
院外特效药:600万保额,100%报销。
除了以上保障责任外,众安尊享e生2021还能为消费者提供重疾绿通和住院垫付等增值服务,可以以上消费者获得更为优质的医疗服务。
且它还有癌症海外医疗、重疾住院津贴等优质可选责任,可以丰富疾病保障内容,增强保障力度,对消费者来说是不错的。
总的来看,众安尊享e生2021保额高,一般医疗加上重疾医疗,总保额可达900万,疾病保障力度大,且保障责任也多,可以为消费者提供全面的疾病保障,不错。
二.众安尊享e生2021的优缺点有哪些
上面给大家分析了众安尊享e生2021的保障内容,为了让大家能对众安尊享e生2021有更深入的了解,下面咱们再来分析一下它的优缺点。
1、众安尊享e生2021的优点
(1)投保年龄范围广
众安尊享e生2021的投保年龄为0-70周岁,最高投保年龄高达70岁,是市面上很多同类产品不能比的,特别是对60岁-70岁老人友好。
高龄老人一般投保医疗险都会有年龄和身体健康状况等的限制,买保险并不容易,它们又该怎么买保险呢?想了解戳这里》》》
(2)保障全面
众安尊享e生2021除了提供一般医疗和重疾医疗保障,还有质子重离子医疗和院外特药等优质增值服务,可选责任也多,可以为消费者提供全面的疾病保障。
(3)有特效药保障
一般治疗一些重大疾病都需要用到特效药,而特效药大多属于医保目录范围外,很多百万医疗险都不能报销或者报销比例低。
而众安尊享e生2021可以提供600万特效药保额且100%报销。

2、众安尊享e生2021的缺点
(1)重疾医疗有免赔额
市面上不少百万医疗险的重疾医疗是0免赔的,而众安尊享e生2021重疾医疗有1万元的免赔额,理赔门槛高。
三.奶爸总结
总的来说,众安尊享e生2021疾病保障力度大,保障全面,能给消费者提供不错的疾病保障,还是值得期待。
当然,医疗险也仅能提供疾病保障,生活中的其他风险还有很多,想获得全面的保障,还需要各种险种合理搭配,想知道保险怎么搭配戳这里》》》
奶爸保作为专业的保险测评分析,以客观中立的态度,为用户量身定制保障方案,帮您一次选对保障,少花冤枉钱!可以关注下图“奶爸保”公众号或添加保险规划师微信:naibabao86随时咨询喔~
如果大家挑选保险有什么困难,可以扫码关注:奶爸保公众号 进行1对1咨询,现在关注“奶爸保”公众号,回复“官网”,还可以免费领取价值199元的保障大礼包哦,让您买保险变得更简单。
微信扫一扫
微信扫一扫
关注微信
客服热线
奶爸保

