尊享e生2021作为尊享e生2020的升级版本,因其保障内容全面且可选责任丰富,在百万医疗险市场脱颖而出,然而大家对这款产品的公司是否有所了解?
其实,尊享e生2021是众安保险旗下的一款产品,众安保险相比国内老牌的中国人寿、中国平安就显得非常年轻了。
那么,尊享e生2021的承保公司——众安在线财产保险公司靠谱吗?今天奶爸就和大家聊聊保险公司的三两事!
丨尊享e生2021保障什么?
丨众安在线保险公司靠谱吗?
丨投保需要注意保险公司的哪些方面?
丨奶爸小结
一、尊享e生2021保障什么?
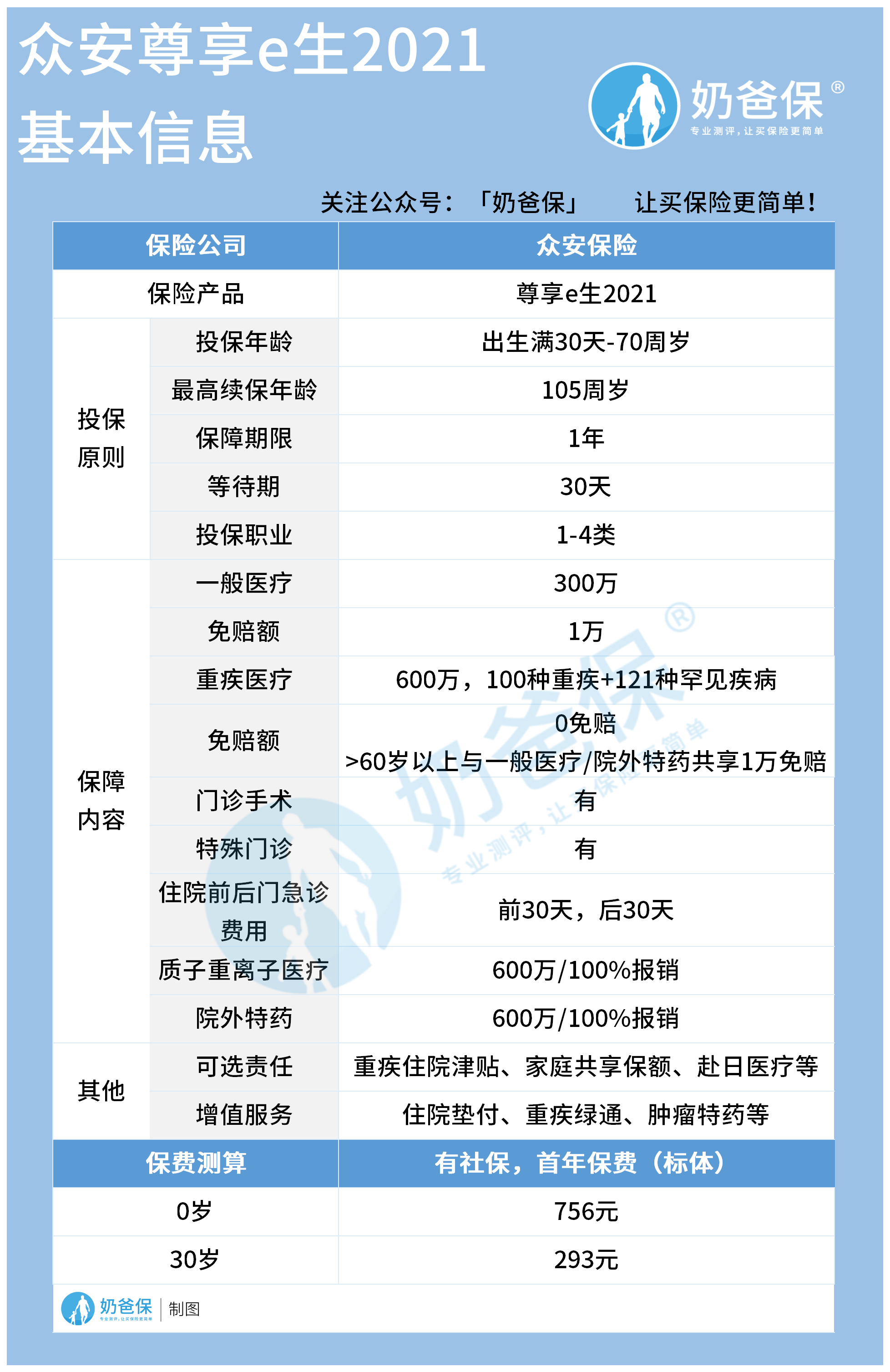
大家不妨先通过奶爸这张表格,先简单直观地了解一下尊享e生2021的基本信息,如下图所示:

1.投保规则
这款产品的投保年龄是出生满30天-70周岁,相比市面上最高投保年龄限制在60岁的百万医疗险产品,对60-70年龄段的高龄人士较为友好。
保费交一年保一年,投保职业限制在1-4类,算是中规中矩。
2.保障内容
众安尊享e生的保障内容比较丰富,有一般医疗、重疾医疗、质子重离子和院外特效药等等,奶爸在此就不详细介绍了。
想了解具体保障内容的朋友,可以点击:《众安尊享e生2021保障怎么样?优缺点有哪些?》
二、众安在线财产保险公司靠谱吗?
在分析众安在线财产保险公司之前,奶爸先来说说它的成立背景。
由众安在线财产保险公司的股权分布情况,我们可以得知阿里巴巴控制19.9%,中国平安控股15%,腾讯科技控股15%。
也就是说,这是一家由两位互联网巨头联合一位保险业巨头共同创办的互联网保险公司,值得注意的是,众安保险除了注册地上海之外,全国均不设任何分支机构。
有的朋友可能会问了,众安保险是互联网公司,没有线下真的能行吗?
其实奶爸之前有专门介绍线上买保险的事宜,不妨点击:《网上买保险可靠吗?需要注意什么事项?》
一家保险公司靠不靠谱,根据银保监会的监管要求,需要同时满足三点:核心偿付能力充足率不低于50%。
综合偿付能力充足率不低于100%;风险综合评级在B类及以上。

上图是奶爸在众安保险官网所检索到的2020年第三季度偿付能力报告摘要的部分数据。
可见,众安保险的核心偿付能力充足率和综合偿付能力充足率均为563.80%,远超100%。

上图则是众安保险在2020年第1季度和第2季度的分类监管评级,可见众安保险的风险综合评级明显是在B类以上。
看到这里,我们不难发现众安保险的核心数据已经远远超出银保监会的标准,可见其经营状况良好。
综合来说,众安在线财产保险公司是比较靠谱的。
奶爸知道大家对于互联网保险产品比较陌生,担心出险后没有线下网点理赔方便。
其实不然,不妨先点击这篇文章了解一下:《网上投保安全吗?理赔难不难?》
退一万步讲,即使互联网保险公司真的倒闭了,也有银保监会出手接管,保单的效力依然存在。
相关案例请戳:《重磅!华夏、天安等4家险企被接管,你的保单还好吗?》
三、投保需要注意保险公司的哪些方面?
聊到了保险公司,奶爸就和大家引申一下投保需要关注保险公司的哪些方面。
如果投保只看重保险公司名气和实力是不理智的,但是又不能丝毫不关注,更要关注的是所选产品的保障力度,以及它的性价比。
首先,能够在国内注册经营的保险公司,都是经过了银保监会的审核才能创办,也一直受到银保监会的管控。
不了解银保监会?请戳:《科普帖:神一般的存在 ! 中国银保监会》
其次,大保险公司和小保险公司,传统保险公司和互联网保险公司的区别主要体现在经营能力、服务质量、运营成本和产品溢价上面。
一般情况下,大保险公司服务质量比较好,服务的更周到,能让消费者感受到更高端的服务,相应地,大保险公司的保险产品价格会更贵一些。
小保险公司可能在名气和服务方面不如大保险公司,相对的,小保险公司会推出更具性价比的保险产品来赢得市场。
所以,我们在投保时更需要注重的其实不是保险公司本身,而是保险公司所售卖的保险产品,产品方面才是我们需要着重关注的!
就拿医疗险为例,例如尊享e生2021这款产品,我们除了关注它的承保公司外,更要关注它的投保规则、基本保障内容、免赔额、可选责任和增值服务等方面。
四、奶爸小结
总的来说,众安在线财产保险公司作为一家年轻的互联网保险公司,由互联网巨头和保险巨头强强联手创办,公司的实力是不用担心的。
众安保险公司旗下的这款尊享e生2021也是一款有竞争力的百万医疗险产品。
如果你想知道买百万医疗险还有哪些选择,请戳:《2021年1月百万医疗险榜单,百万医疗险哪家好?》
奶爸保专业保险测评分析,以客观中立的态度,为用户量身定制保险方案,帮您一次选对保障,少花冤枉钱!有保险问题可以在下方留言或者在线咨询,奶爸全程为您解答。
微信扫一扫
微信扫一扫
关注微信
客服热线
奶爸保

