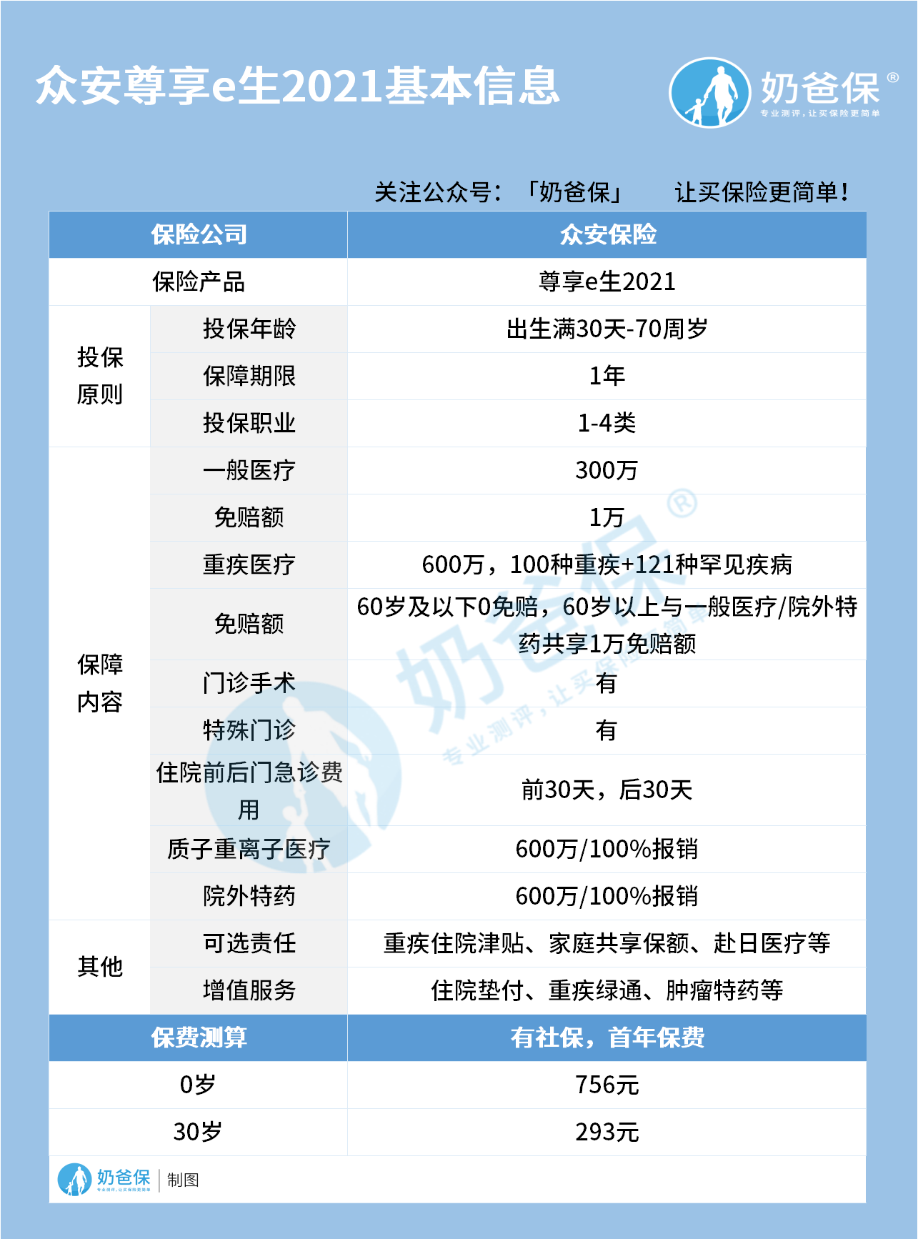
众安保险尊享e生2021带着“尊享e生”的光环出现在大众面前,它是在2020版的基础上升级而来的,加量不加价。
不管是优选体还是标准体,价格和尊享e生2020的一样,诚意满满。
不过有些人对于众安保险尊享e生2021的价格陌生,那么众安保险尊享e生2021多少钱一年?有哪些亮点呢?
今天奶爸就带大家来瞧瞧众安尊享e生2021这款医疗险。
众安保险尊享e生2021多少钱一年?
众安保险尊享e生2021有哪些亮点?
奶爸小结
一、众安保险尊享e生2021一年多少钱?
关于众安保险尊享e生2021的价格,一共有两个版本,一个是优选体,一个是标准体。
投保时保险公司会询问有无吸烟习惯和吸烟史,并规定:每日吸烟小于10支且吸烟史小于10年。
符合上述标准的投保人,视为无吸烟习惯或者吸烟史,并以优选体的价格投保,具体的价格如下:

在5-30岁之间,每年只需交一两百就能投保,价格并不贵。
而婴幼儿和老年人的价格会贵一些,因为他们容易患病,理赔率高。
15岁后,年龄越大价格越贵;所以越早投保,保费会越便宜。
接下来奶爸给大家对比一下优选体和标准体的价格,优选体的价格比标准体便宜几十块,因为吸烟人群的出险率高。
奶爸也提醒大家:吸烟有害健康!!!
众安保险尊享e生2021的价格表看完,接着我们拿热门产品与之对比,看看值不值得买。

上图中,比较便宜的是好医保住院医疗,0岁婴儿投保每年价格是558元,30岁是218元。
而保费比较贵的是太平e保无忧2020计划一,0岁投保每年是854元,30岁是324元。
而众安保险尊享e生2021则处于中间位置,价格相对来说合理。
以上几款产品都是一年期百万医疗险,不保证续保,如果大家想要知道哪些产品可以保证续保,戳这里》》》
二、众安保险尊享e生2021有哪些亮点?
了解完众安保险尊享e生2021的价格,接下来我们看看尊享e生2021有什么亮点。想要了解它的详细保障内容的可以看这里》》》

众安保险尊享e生2021有这几处地方值得我们关注:
1、投保年龄范围广
尊享e生2021在2020年版的基础上,扩展了投保年龄范围,最高投保年龄从60岁扩展至70岁,对60岁以上的老人特别友好。
老年人投保百万医疗险可能会比较难,奶爸推荐大家了解一下防癌险和防癌医疗险,价格不贵,保障不错。
2、价格有折扣
众安保险尊享e生2021还约定了两种优惠方案。
一种是多人投保价格最高省15%:
2人一起投保省5%;3人投保省10%;4人及以上投保能省15%
另一种是保单上一年度未发生理赔的,续保时可以优惠5%
3、续保条件宽松
众安保险尊享e生2021的续保条件友好,续保时不会因为被保人的身体变化或者历史理赔而拒保,不过如果停录了就不能再续保。
二是60岁以上的老年人共享1万元的重疾医疗免赔额与一般医疗和院外特药,报销是有门槛的。
三、奶爸小结
可以看到,众安保险尊享e生2021每年的保费是不贵的,而且对60岁以上的老人特别友好,不过它不保证续保,有这个需求的朋友可以选择其他百万医疗险哦。
奶爸保专业保险测评分析,以客观中立的态度,为用户量身定制保险方案,帮您一次选对保障,少花冤枉钱!有保险问题可以在下方留言或者在线咨询,奶爸全程为您解答。
微信扫一扫
微信扫一扫
关注微信
客服热线
奶爸保

