尊享e生2021是众安保险旗下的一款产品,作为尊享e生2020的升级版本,因其保障内容全面且可选责任丰富,在百万医疗险市场脱颖而出!
说到百万医疗险,大家最关注的点莫过于健康告知和续保条款了,很多时候,可能因为一条健康告知条款或续保条款不通过,便与投保或续保失之交臂。
那么众安尊享e生2021百万医疗险这款产品的健康告知有哪些?严格吗?下面奶爸就为大家详细分析一下!
丨众安尊享e生2021百万医疗险怎么样?
丨众安尊享e生2021百万医疗险的健康告知有哪些?
丨奶爸小结
一、众安尊享e生2021百万医疗险怎么样?
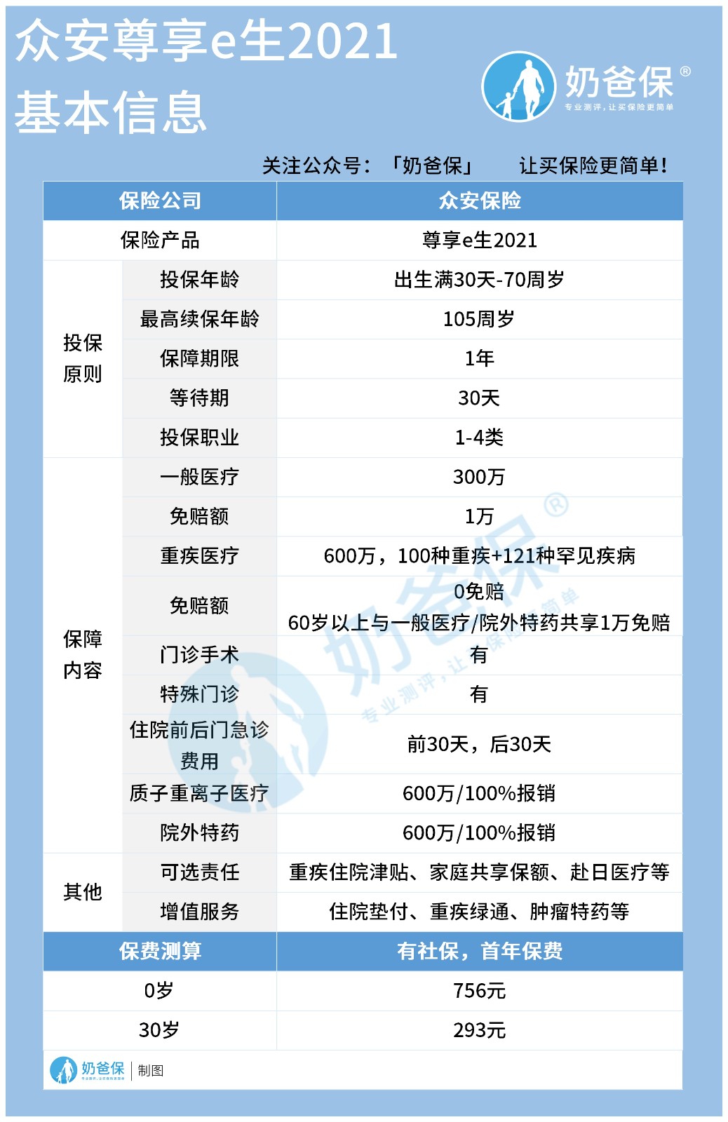
关于尊享e生2021百万医疗险的具体信息,大家可以先看奶爸的汇总表重温一下,如下所示:

相信大家对众安尊享e生2021百万医疗险的保障内容都有一定的了解。
不熟悉的朋友可以翻一下奶爸这篇文章:《尊享e生2021升级了这些内容,这些人有福啦!》
说起来,众安尊享e生2021百万医疗险的一些亮点相比市面上其他产品还是很吸引眼球的,具体是以下几点:
1.投保年龄范围广
众安尊享e生2021百万医疗险的投保年龄为0-70周岁,最高投保年龄高达70岁领先市面上很多同类产品,对60岁-70岁的高龄人士较为友好。
2.保障内容较全面
众安尊享e生2021百万医疗险除了提供一般医疗和重疾医疗保障外,还包含质子重离子医疗和院外特药等优质增值服务。
而且可选责任丰富,可以为消费者提供较好的医疗保障。
3.包含特效药保障
特效药多用于治疗恶性肿瘤,但是特效药大多价格高昂,而且不在医保目录范围内。
很多百万医疗险对此报销力度不足,而众安尊享e生2021百万医疗险可以提供600万特效药保额且100%报销。
二、众安尊享e生2021百万医疗险的健康告知有哪些?
通过上面对众安尊享e生2021百万医疗险保障亮点的介绍,大家对这款产品是否心动了?别急,我们先看看它的健康告知条款:

通过上面的健康告知条款,我们可以发现众安尊享e生2021百万医疗险的健康告知不算太多,有五个方面:
1.被保人职业
第一条问及的便是被保险人的职业是否属于1-4类,如果部分朋友的职业在1-4类之外,该怎么办呢?
不妨点击:《高危职业保险怎么买保险?哪些产品可以买?》
2.就医行为
这一条问及的是被保险人是否过去1年内存在括号内医学检查结果异常,被医生建议进一步检查,复查,随诊,或诊疗。
或过去2年内曾住院,或曾被医生建议手术或住院治疗?
以上所问及的一年内医学检查结果异常和两年内住院,是有例外事项的,具体如上图“例外事项”所示,如果符合例外事项,健康告知时可选“全部为否”。
3.保险情况
保险情况问及的是被保险人过去2年内核保人身保险或健康保险时,是否被保险公司拒保,延期,加费或者附加相关条件承保,这一点如实回答即可。
4.健康状况
众安尊享e生2021百万医疗险问及的健康状况主要是良/恶性肿瘤、一年内曾罹患的症状、女性健康问题、2周岁(含)以下被保人出生时的身体状况。
说到健康告知,奶爸最近测评了一款健康告知较宽松,肺结节人群可带病投保的百万医疗险产品。
有兴趣的朋友请点击:《瑞华医保加健康告知严格吗?带病投保正确姿势是什么?》
三、奶爸小结
整体来看,众安尊享e生2021百万医疗险保障内容较为全面且有特效药保障,健康告知条款也不算太严格,想要投保的朋友可以持续关注这款产品。
目前市场上热门的百万医疗险产品中,大家对好医保长期医疗险应该不陌生。
刚好奶爸对比分析了这两款,请戳:《众安尊享e生2021和好医保对比,2021热门百万医疗险花落谁家!》
如果大家挑选保险有什么困难,可以扫码关注:奶爸保公众号 进行1对1咨询,现在关注“奶爸保”公众号,回复“官网”,还可以免费领取价值199元的保障大礼包哦,让您买保险变得更简单。
微信扫一扫
微信扫一扫
关注微信
客服热线
奶爸保

