对保险稍微稍微有点了解的朋友,可能对“众安保险”这四个字都不陌生。
为什么这么说呢?因为众安保险旗下的尊享e生2021等产品,在保险市场都具有比较高的热度,使得“众安保险”几个字也印入了消费者的脑海中。
不过尽管众安保险旗下产品已经名声在外,但还是有一些消费者对众安保险这家公司还不是很了解,都想了解众安保险靠谱吗?实力强不强?
为了解答消费者心中的疑惑,奶爸将通过以下几点为大家细致讲解众安保险和它旗下产品。
│众安保险靠谱吗?
│众安保险旗下热门产品有哪些?
│奶爸总结
一.众安保险靠谱吗?
要知道一家保险公司靠不靠谱,主要是看它能不能在极端条件下承担理赔责任,公司运转是否正常以及赚钱能力强不强。
一些保险公司排行榜也是根据以上数据对各家保险公司进行对比排名。
那么众安保险公司的各项数据到底怎么样呢?我们不妨来分析分析:
1.保费收入
保费收入的多少是保险公司赚钱能力的具体体现,下图是众安保险2020年第三季度保费收入数据详情保。

从表中可以看到可以看到众安保险2020第三季度的保费收入为43.7亿元,在各大保险公司中属于中上水平,赚钱能力比较不错。
2.偿付能力
保险公司的偿付能力主要由综合偿付能力充足率体现,是评判一家保险公司偿付能力是否充足的重要指标。
银保监会规定,综合偿付能力充足率未达到100%的保险公司,将会受到强制监管,即表明综合偿付能力充足率是否达到100%,是保险公司偿付能力是否充足的界定线。

从上图可以看到,众安保险2020年第三季度的综合偿付充足率为563.8%,已远超银保监会规定的100%,偿付能力充足。
3.综合风险评级
从银保监会最近公布的保险公司综合风险等级排名来看,众安保险2020年第三季度的综合风险评级为A。
综合风险评级为A,表明众安保险公司运转良好,不存在较大风险。
从以上数据的分析来看,众安保险公司赚钱能力比较不错,偿付能力远超银保监会的最低要求,能完成在极端条件下的理赔工作。
且风险综合评级为A,公司运转良好,没有较大风险,是一家值得信赖的保险公司。
如果还想了解更多保险公司排名相关的内容,直接戳这里:《2020年中国10大保险公司排名!》。
二.众安保险旗下热门产品有哪些?
谈到众安保险旗下产品,肯定少不了要聊一聊尊享e生2021这款百万医疗险产品,自上线以来,吸引了大批粉丝。
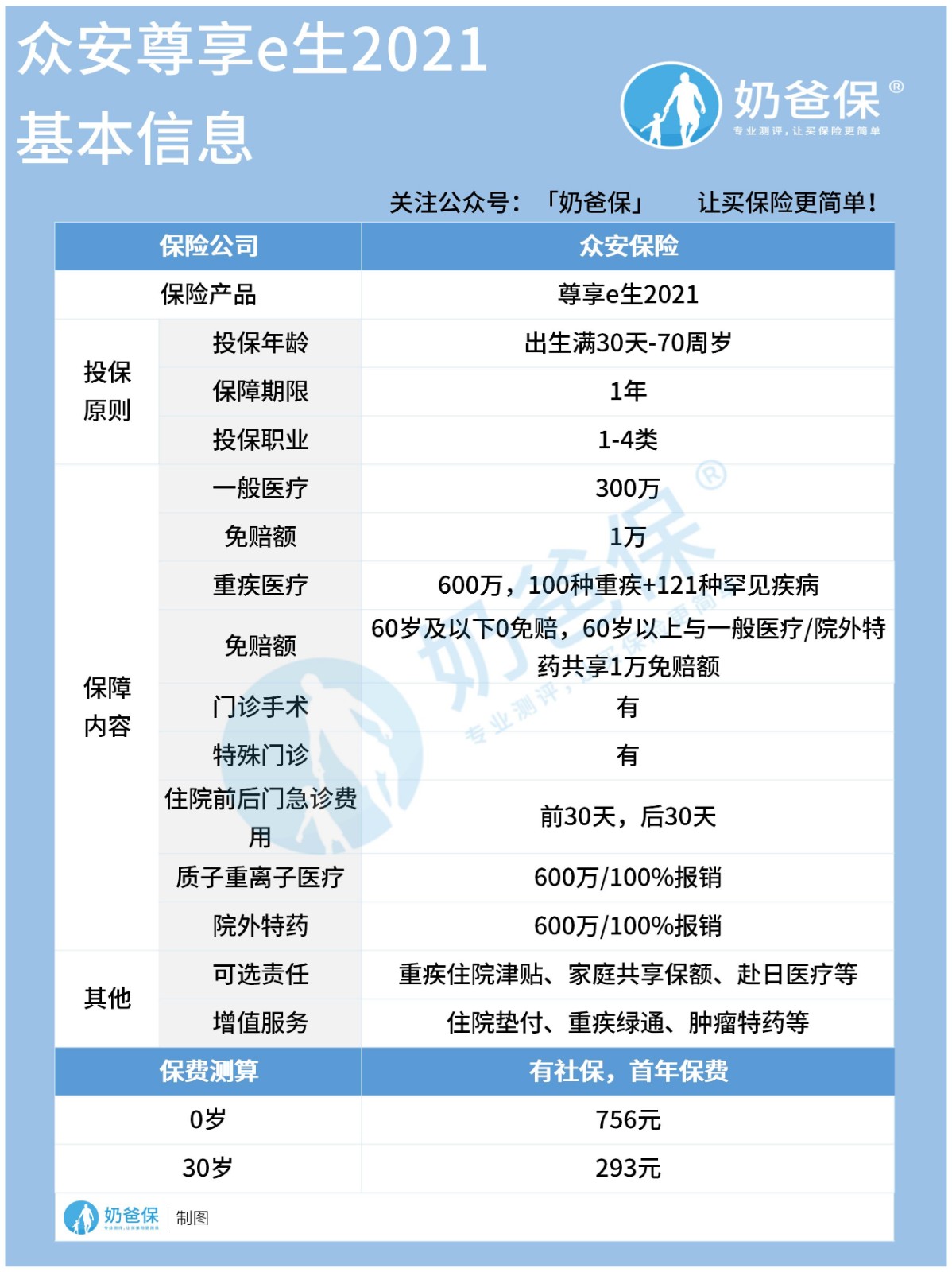
为了让大家直观了解众安尊享e生2021百万医疗险的保障内容,奶爸还是照老规矩做了一张基本信息表,下面我们一起来看:

众安尊享e生2021百万医疗险的投保年龄为0-70岁,能覆盖大部分人群,特别是对60-70岁老人比较友好。
60岁以上老人投保一般不容易,常常会因为年龄和健康问题被拒保。
不过市面上也有对60岁以上老人比较友好的保险产品,想了解戳这里:《60岁以上老人可以买什么保险?需要注意哪些问题?》。
可以为消费者提供300万一般医疗保额+600万重疾医疗保额,疾病保障力度比较大。
这款产品的一大亮点是,重疾医疗除了保障常见高发重疾外,针对121种罕见疾病也能提供保障。
可见它的保障范围比较广,可以为消费者提供较为全面的疾病保障。
此外,它还能为消费者提供质子重离子医疗和院外特药保障,对保险期间患癌症的被保人比较友好。
质子重离子被称为癌症治疗“神器”,是现今治疗癌症较为有效的手段,能大大提高癌症治愈率,减轻患者痛苦。
想了解质子重离子医疗的具体内容,戳这里:《治癌神器-质子重离子医疗是什么?》。
从尊享e生2021百万医疗险的保障内容来看,它保额较高,保障责任也比较丰富,可以为消费者提供较强有力的疾病保障。
且保费也不算贵,30岁男性投保首年保费为293元,性价比不差,基本能满足大多数消费者的需求。
三.奶爸总结
总的来说,众安保险公司偿付能力充足,公司各项运转良好,属于“大保险公司”行列,还是比较靠谱的。
从它旗下产品来看,尊享e生2021百万医疗险热度不低,在百万医疗险有不错的口碑,也从侧面反映了众安保险的实力。
当然,配置保险不能只注重保险公司的名气大小,主要还是看产品本身的保障好不好,能不能提供较为全面的保障。
想了解更多如何投保的知识,戳这里:《手把手教你保险配置的正确姿势!》。
如果大家挑选保险有什么困难,可以扫码关注:奶爸保公众号 进行1对1咨询,现在关注“奶爸保”公众号,回复“官网”,还可以免费领取价值199元的保障大礼包哦,让您买保险变得更简单。
微信扫一扫
微信扫一扫
关注微信
客服热线
奶爸保

