复星联合保险公司推出的超越保2020以能保证续保6年、保费便宜等优点成为了热门产品。
而好医保长期医疗险是由人保健康公司承保,同样能保证续保6年,报销额度高,一跃成为市场中炙手可热的代表性产品。
那么超越保2020这么便宜还有必要买好医保长期医疗险吗?一起来看看:
百万医疗险应该怎么买?
超越保2020对比好医保长期医疗险
总结
一、百万医疗险应该怎么买?
百万医疗险不仅价格亲民,而且保障范围广,因而受到了许多人的关注。但在购买百万医疗险时,要注意以下几个方面:
1.保障责任
买保险就是买保障,作为消费者肯定是想要花最合理的钱买到最好的保障。
大家在挑选百万医疗险时,一定要仔细查看保障是否全面。
比较好的百万医疗险应该包含一般医疗,重疾医疗,特殊门诊,门诊手术费用,报销住院前后门急诊费用,质子重离子医疗,外购药报销等责任。
因此,购买前要留意所买的这款百万医疗险是否包含这些方面的保障。
2.续保条件
除了保障是否全面以外,另一个要重点关注的就是续保条件。
续保条件不好的百万医疗险,通常保障期满后需要重新进行审核,消费者有可能面临不能续保的风险。而续保条件好的百万医疗险则不会让消费者存在这种担忧。
那么有哪些能保证续保的热门百万医疗险呢?可以看这里了解:《保证续保的百万医疗险有哪些?》
能保证续保的百万医疗险,在保证续保期内身体即使出现问题,也不影响第二年的续保,即便产品停录,也能继续正常续保。
3.保费与免赔额
对于消费者而言,保费自然是越低越好。
在投保前还要关注免赔额。免赔额是什么?免赔额就是报销门槛。
不过免赔额也不一定是越低就越好,有些免赔额低的百万医疗险,价格通常也会贵一些。具体根据自己的实际情况去选择。
4.增值服务
增值服务能给被保人带来保障责任之外的许多权益,优秀的百万医疗险应该包含就医绿色通道、医疗垫付、特殊医疗等服务常见的增值服务。
如果个人有其他需求,可按照实际情况来进行配置。
二、超越保2020对比好医保长期医疗险
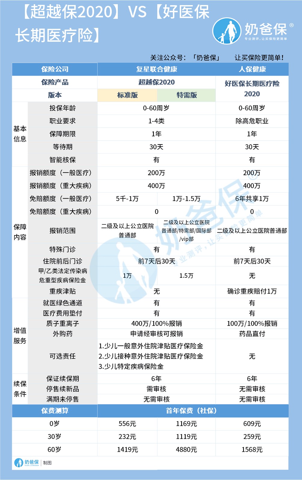
为了更直观的体现两款产品的特点,以便我们更好的判断两款产品是否适合自己,我们对两款产品进行对比:

经过对比可以直接看出两款产品的差异,主要体现在以下几点:
1.免赔额度
超越保2020有两个版本,其中标准版一般免赔额5千元-1万元,重疾0免赔;特需版的一般免赔额是1万元-1.5万元,重疾0免赔。
超越保2020的一般免赔额是可以逐年递减的,如果上一年未发生保险赔付,则续保后的年免赔额按上一年免赔额减1000元,最高可以减5000元。
好医保长期医疗险一般免赔额是6年共享一万,重疾0免赔额。
在免赔额方面,两个产品各有特点。
2.重疾保障
超越保2020涵盖108种重大疾病医疗保障,比好医保长期医疗险涵盖的重疾范围略多一些,而二者保额都一样是400万元。
好医保长期医疗险还有1万元重疾确诊津贴,而超越保2020则没有这项保障。
3.其他保障
超越保2020包含甲/乙类法定传染病危重型疾病保险金,标准版可赔1万元;特需版可赔1.5万元。而好医保长期医疗险则无该项保障。
超越保2020可选三大少儿责任:少儿一般意外住院津贴医疗保险金,少儿接种意外住院津贴医疗,少儿特定疾病保险金。好医保长期医疗险则没有可选的少儿责任。
4. 保费差异
超越保2020标准版要比好医疗长期医疗险略微便宜,而超越保2020特需版要比好医保长期医疗险的保费贵出不少。
5.投保职业
在投保职业上,超越保2020规定1-4类职业可投保。
好医保长期医疗规定除高危职业外皆可投保。
在承保职业方面,超越保2020对高危职业从业者不太友好,而好医保长期医疗在投保职业上的限制没有超越保2020那么严格。
6.健康告知
超越保2020核保宽松,像良性甲状腺结节且术后痊愈满1年、乳腺疾病良性且术后痊愈满1年、乳腺小叶增生等问题,可以正常承保。
而好医保长期医疗险则是根据被保人的年龄来调整健康告知。
其中好医保长期医疗险对儿童的健康告知很宽松,如甲状腺结节、肾病、肝病等疾病都不进行询问。
相对而言,好医保长期医疗险对老人的健康告知就很严格。
老年人投保,除了基本的健康告知以外,还增加了心脏瓣膜病、心房/心室扑动或颤动以及甲状腺肿块等疾病的告知。
想要深入了解健康告知,点这里:《健康告知是什么?定义是什么意思?》
三、奶爸总结
在百万医疗险中,超越保2020和好医保长期医疗险的续保条件都比较好。
追求高性价比的消费者可以考虑超越保2020。
值得一提的是,超越保2020特需版可以享受更为优质的特需医疗资源,不过价格会相对要高一些。
在职业要求上,好医保长期医疗险比超越保2020要更友好。
好医保长期医疗险包含重疾津贴,确诊重疾赔付1万元,超越保2020无该项保障。
这两款产品都算得上是很优秀的百万医疗险,两款产品都有着各自的特点,大家可以根据自己的保障需求进行选择。
还有哪些热门百万医疗险?看这里:《2021年1月百万医疗险榜单,百万医疗险哪家好?》
如果大家挑选保险有什么困难,可以扫码关注:奶爸保公众号 进行1对1咨询,现在关注“奶爸保”公众号,回复“官网”,还可以免费领取价值199元的保障大礼包哦,让您买保险变得更简单。
微信扫一扫
微信扫一扫
关注微信
客服热线
奶爸保

