现在旧定义的重疾险均已停录,最近长生人寿推出了长生优诺健康重疾险,这款产品是根据新规设计的。
关于重疾新规,这些问题你要了解:《重疾险新定义,你搞明白了吗?》
长生优诺健康可选保至60/70/80岁,也可以选择保至终身,保障期限选择比较灵活。
那么长生优诺健康重疾险到底怎么样?值不值得买呢?下面奶爸详细分析一下。
丨长生优诺健康重疾险保什么?
丨长生优诺健康重疾险有什么亮点?
丨奶爸总结
一、长生优诺健康重疾险保什么?
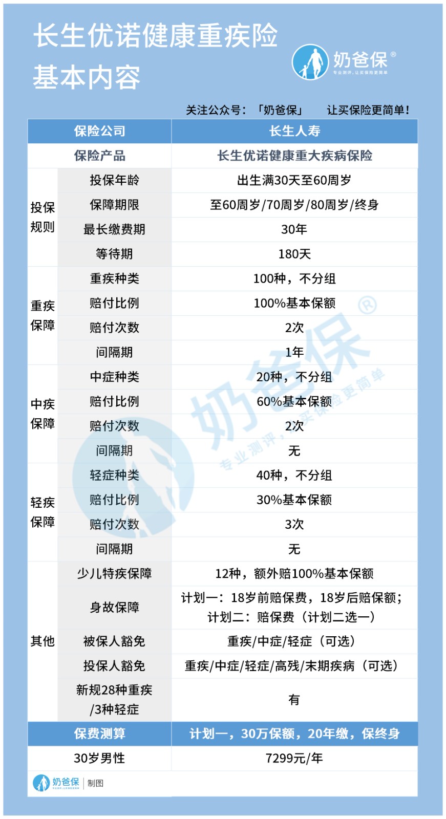
按照惯例,奶爸已经将长生优诺健康重疾险的基本信息整理好了,请看下图:

下面具体讲讲这款产品的保障怎么样:
1. 投保规则
投保年龄:30天-60周岁,在重疾险里面算比较友好,因为很多产品只允许55甚至50周岁以下人群投保。
保障期限:可选保至60/70/80周岁或终身,可根据需求投保。
最长缴费期:30年,还不错,缴费期越长,每年的缴费压力就越小。
等待期:180天,比较长,等待期越长对消费者越不利。
2. 保障内容
(1)重疾保障
长生优诺健康重疾险保障100种重大疾病,其中包含了新规规定的28种重疾。
这款产品的重疾保障最多可赔付2次,间隔期为1年,每次赔付100%保额。
(2)中症保障
长生优诺健康重疾险包含20种中症,也可以赔付2次,没有间隔期,每次赔付60%保额。
(3)轻症保障
这款产品还涵盖40种轻症,最多可赔付3次,没有间隔期。
虽然它针对轻症每次赔付30%保额,但这已经是新规限制的最高赔付比例了。
此外,值得一提的是,长生优诺健康重疾险的重/中/轻症均不分组,增大了疾病的赔付几率。
(4)少儿特疾保障
这款产品还保障12种少儿特疾,可额外赔100%保额,即一共赔付200%保额。
长生优诺健康重疾险约定的12种少儿特疾如下:

少儿特疾是少年儿童群体中比较高发的疾病,所以这项保障对于小孩子来说比较有利。
(5)身故保障
长生优诺健康重疾险含有身故保障,有两个计划,供投保人二选一。
如果选择计划一,若被保人在18岁前身故,保险公司赔付已交保费;若被保人在18周岁及以后身故,保险公司赔付保额。
如果选择计划二,只要是在保险期间内身故,无论年龄大小都是赔付已交保费。
(6)保费豁免
长生优诺健康重疾险可选投保人豁免和被保人豁免,不知道保费豁免是什么可以先看下:《保费豁免是什么意思?保费豁免该怎么买?》
其中,投保人豁免是当投保人罹患重疾、中症、轻症、高度残疾或末期疾病时,保险公司豁免后续应交保费,合同继续有效。
而被保人豁免是当被保人罹患重疾、中症或轻症时,,保险公司豁免后续应交保费,合同继续有效。
附加后保障更全,但保费也会有所增加,大家可根据实际需求附加。
3. 保费
奶爸以投保30万保额,分20年缴费,身故责任选计划一,保至终身为例,测算了长生优诺健康重疾险的保费。
30岁男性购买该产品,每年需要缴纳7299元。
二、长生优诺健康重疾险有什么亮点?
看完长生优诺健康重疾险的保障内容,我们再来了解下这款产品有哪些亮点:
1. 重疾不分组赔2次
长生优诺健康重疾险的重疾没有设置分组,最多赔付2次,间隔期1年,保障还算不错。
2. 有原位癌保障
根据重疾新规的规定,原位癌保障不是强制要求,保险公司可在产品中自由附加。
也就是说,重疾险的原位癌保障可以提供,也可以不提供,都不违反规定。
但是长生优诺健康重疾险包含原位癌保障,值得赞赏。
3. 投保比较灵活
长生优诺健康重疾险的保障期限和缴费期限比较多,身故责任也有两个计划可选,投保人/被保人豁免也不是捆绑责任,投保比较灵活。
三、奶爸总结
长生优诺健康重疾险整体保障比较全面,如果符合自身保障需求是值得买的。
接下来,重疾险市场可能会不断上新,涌现出更多优秀的好产品。
大家在配置保险时,要注意这些问题:《买保险需要了解的问题有哪些?购买保险应该注意哪些问题?》
如果大家挑选保险有什么困难,可以扫码关注:奶爸保公众号 进行1对1咨询,现在关注“奶爸保”公众号,回复“官网”,还可以免费领取价值199元的保障大礼包哦,让您买保险变得更简单。
微信扫一扫
微信扫一扫
关注微信
客服热线
奶爸保

