如意保无忧版医疗险是近期百万医疗险市场的新秀,这款产品由信泰人寿承保,许多读者朋友表示对信泰人寿感到陌生,不知道这家保险公司是否靠谱?
从产品本身来看,如意保无忧版医疗险有三个保障计划,可选普通医疗和特需医疗,符合不同消费群体的需求,保障内容也比较丰富。
那么,下面就由奶爸为大家介绍一下信泰人寿保险公司,以及如意保无忧版医疗险是否值得配置。
丨如意保无忧版医疗险是哪家保险公司的产品?
丨如意保无忧版医疗险值得选择吗?
丨奶爸小结
一、如意保无忧版医疗险是哪家保险公司的产品?
首先,奶爸先介绍一下如意保无忧版医疗险的承保公司——信泰人寿,全称为信泰人寿保险股份有限公司。

该公司成立2007年5月,公司业务主要覆盖个人理财保险、健康保险、定期寿险、意外保险、少儿保险和养老保险六大类以及四大类团体保险。
奶爸去信泰人寿的官网检索了信泰人寿保险有限公司偿付能力季度报告摘要(2020年第四季度),偿付数据如下:

来源:信泰人寿公开信息披露专栏
一家保险公司靠不靠谱,根据银保监会的监管要求,需要同时满足三点:核心偿付能力充足率不低于50%;综合偿付能力充足率不低于100%;风险综合评级在B类及以上。
从表中我们可以看出,信泰人寿第四季度的核心偿付能力充足率和综合偿付能力充足率为162.78%,且2020年第3季度的风险综合评级结果为B类公司,三项指标均达标。
总的来说,信泰人寿虽然是一家年轻的保险公司,风险综合评级也过了及格线,因此信泰人寿保险公司还是比较靠谱的。
二、如意保无忧版医疗险值得选择吗?
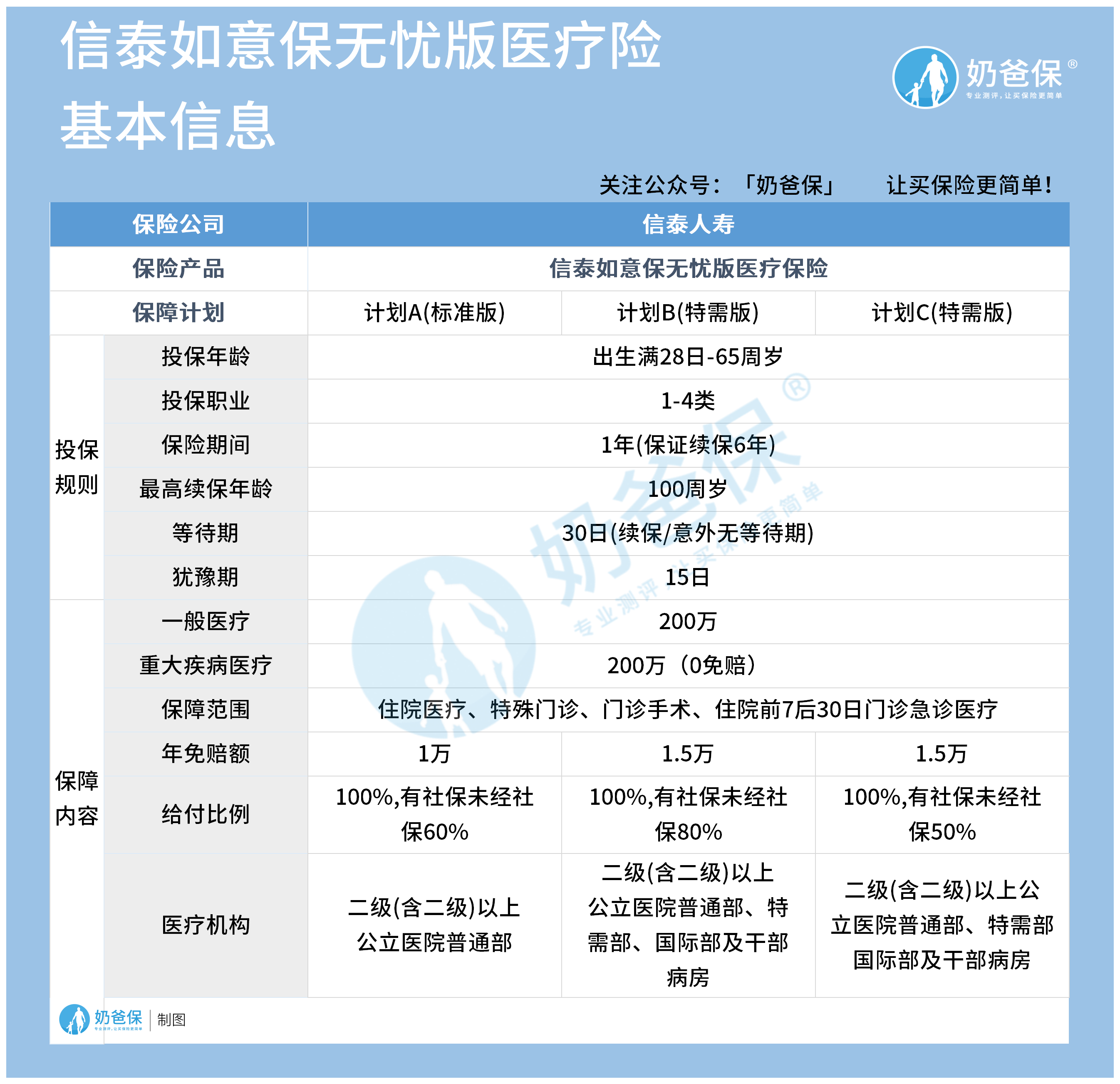
要知道如意保无忧版医疗险值不值得选择,我们先了解一下它的保障内容,为了让大家更加直观清晰地理解这款产品,奶爸已经将其整理成详细的表格,如下所示:

关于如意保无忧版医疗险的具体保障内容,奶爸之前有一篇文章详细分析了,不太了解的朋友可以点击此处:《信泰如意保无忧版医疗险,投保灵活是什么意思?》
我们不妨看看如意保无忧版医疗险的优缺点,先说说它的优点:
1. 投保选择丰富
如意保无忧版医疗险可选保障计划A、B、C,三个版本的不同之处在于免赔额以及是否包含特需医疗责任,投保人可以根据自身需求灵活选择。
如果大家对特需医疗的认识不是很清晰的话,不妨看看奶爸整理的这篇文章:《超越保2020有什么优缺点?特需医疗使用率高吗?》
2. 投保年龄范围广
这款产品的投保年龄限制为出生满28至65周岁,覆盖人群较广,对于60-65周岁的高龄人士来说比较友好。
3. 续保条件较好
如意保无忧版医疗险是一款保证续保6年的百万医疗险,6年保证续保期内经保险公司审核即可续保,被保人不用过于担心续保问题,同时最高可以续保至100周岁。
不过,如意保无忧版医疗险也有一些不足之处,如下:
1. 投保职业有所限制
这款产品的投保限制为1-4类,对于高危职业人群来说不太友好。那么高危职业人群应该怎么配置保险呢?请点击:《高危职业怎么买保险?买保险要注意什么?》
2. 报销门槛较高
细心的朋友应该发现了,如意保无忧版医疗险的一般医疗保障存在1-1.5万的免赔额,经社保结算后100%报销,有社保未经社保结算则只报销50%-80%。
整体来看,如意保无忧版医疗险的优势在于续保条件,以及保障计划灵活,虽然在报销门槛和投保职业上有所限制,但产品还是比较有优势的。
三、奶爸小结
综上所述,无论是从产品本身还是保险公司角度来看,这款产品都是比较靠谱的,适合追求特需医疗保障的人群选择。
如果你想了解更多市场热门百万医疗险再作定夺,不妨戳这里了解:《2021年1月百万医疗险榜单,百万医疗险哪家好?》
如果大家挑选保险有什么困难,可以扫码关注:奶爸保公众号 进行1对1咨询,现在关注“奶爸保”公众号,回复“官网”,还可以免费领取价值199元的保障大礼包哦,让您买保险变得更简单。
微信扫一扫
微信扫一扫
关注微信
客服热线
奶爸保

