复星联合这几天抢尽了风头,先是放出国民少儿重疾险妈咪保贝新生版,现在又推出了复星联合福特加重大疾病保险。
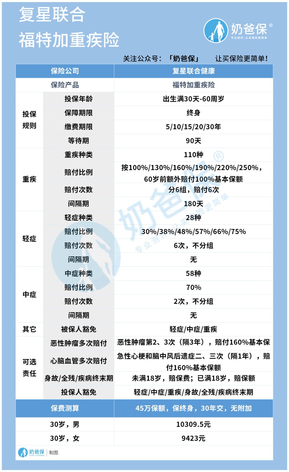
这款产品的亮点在于重疾首次赔付比例较高,只要在60岁前首次患重疾,最高赔付200%保额。
不过奶爸今天的重点是要和大家聊聊复星联合福特加重大疾病保险的健康告知内容,避免大家盲目投保。
复星联合福特加重大疾病保险健康告知分析
复星联合福特加重大疾病保险保什么?
奶爸小结
一、复星联合福特加重大疾病保险健康告知分析
我们在投保时,不能被表面的保障内容吸引就盲目入手,内在的健康告知也非常很重要。
健康告知的存在限制了一部分人投保,如果我们有所隐瞒进而成功投保,到后期出险时保险公司可是会查出来哦!
详情请看:《如实告知义务是什么?》
那么复星联合福特加重大疾病保险的健康告知有哪些?看看奶爸以下的分析:
1、询问累计保额、收入和住院手术等

来源:条款
复星联合福特加重大疾病保险的第二条健康告知约定了累计保额和收入。
其中重疾险的累计保额不能超过100万,不管你手上的重疾险产品是否为复星联合的产品,累计保额都不能超过这个值。
至于收入方面,累计的重疾险保费不能超过个人当年收入的10倍,保险公司怕你保费负担太重,进而出现退保情况。
2、询问抽烟、体重情况

来源:条款
复星联合福特加重大疾病保险的第四条健康告知问到抽烟喝酒情况。
其中有明确约定抽烟不能≥400支年,每日酒精摄取量不能大于等于30克或酒龄超过10年。
抽烟喝酒伤身体,奶爸建议大家平时少喝酒少抽烟,最好就是戒掉,给肝和肺一个清净的环境。
至于第5条就询问被保人的体重情况。
被保人在最近6个月内是否出现体重不明原因地增加或减少大于等于5公斤。
如果你刻意地进行增重或减肥训练,身体却无故的减轻或增大,这时就要注意一下是不是身体在发出警告了。
3、询问父母的身体情况

来源:条款
奶爸分析过几款新规重疾险的健康告知,发现都有对被保人父母的身体健康进行询问。
像复星联合福特加重大疾病保险,就会问被保人的父母或者兄弟姐妹,是否曾患有卵巢癌或乳腺癌、糖尿病和大肠癌等。
像糖尿病,如果父母一方或者两方都患有糖尿病的话,那么后代患上的几率比一般人要高。
平时要多注意饮食情况,定期进行身体检查。
以上只是部分的健康告知分析,复星联合福特加重大疾病保险的健康告知总共有12条,想要详细了解的小伙伴可以微信搜一搜关注“奶爸保”公众号咨询哦!
二、复星联合福特加重大疾病保险保什么?
健康告知的内容就分析到这,接着我们来看看复星联合福特加重大疾病保险的保障内容有哪些。

1、重疾最高赔250%保额
复星联合福特加重大疾病保险的重疾一共赔付6次,每次赔付比例会递增30%,首次是100%,最后一次赔250%,相当于投50万保额最后赔125万。
但是奶爸觉得最实用的还是它的另一个约定:60岁前首次患合同约定重疾,额外赔100%。
也就是说首次重疾赔付最高为200%,这个比例还是比较高,应该是目前重疾赔付的“天花板”。
2、轻症有点“猛”
重疾新规有约定新定义重疾险的轻症赔付不能超过30%保额。
复星联合福特加重大疾病保险也是挺听话的,首次轻症赔30%。
不过轻症一共可以赔6次,第二次之后的赔付比例就有点“叛逆”了,分别约定了赔付38%/48%/57%/66%/75%,无规律递增。
只能说这款产品在这点上,耍了点小聪明。
3、恶性肿瘤和心脑血管多次赔付
注意是多次赔付而不是二次赔付。
复星联合福特加重大疾病保险的恶性肿瘤和心脑血管疾病都有多次赔付,一共赔3次,不过间隔期不同,赔付比例都是160%。
这一点体现了产品对疾病保障的全面性,适合有疾病家族史的人群投保。
以上就是复星联合福特加重大疾病保险的简单分析,详细的分析请看:《福特加重疾险值得投保吗》
三、奶爸小结
总的来说,复星联合福特加重大疾病保险的健康告知要注意父母身体状况的内容,如实回答。
如果健康告知没什么问题,回归到产品的保障,还是值得考虑的,毕竟重疾赔付比例高,相当于出险后能拿到更多保险金,而且轻症刷新了人们对重疾新规的印象,不得不说“聪明”!
如果大家挑选保险有什么困难,可以扫码关注:奶爸保公众号 进行1对1咨询,现在关注“奶爸保”公众号,回复“官网”,还可以免费领取价值199元的保障大礼包哦,让您买保险变得更简单。
微信扫一扫
微信扫一扫
关注微信
客服热线
奶爸保

