长生优诺健康重疾险是一款能够多次赔付的重疾险,包括了12种少儿特疾,能够双倍赔付,重疾最多能够赔付2次。
随着重疾新定义的实施,新规重新规定原位癌不在恶性肿瘤和轻度恶性肿瘤保障范围中,那么长生优诺健康重疾险针对原位癌能赔吗?
针对上面的问题,奶爸今天就来分析一下这款产品是否可以保障原位癌。
l 长生优诺健康重疾险可以保障原位癌吗?
l 长生优诺健康重疾险常见问题有哪些?
l 奶爸总结
一、长生优诺健康重疾险可以保障原位癌吗?
原位癌是癌症的早期状态,没有像癌症一样可能会发生转移,它比较容易治愈,就算是这样,我们也不能掉以轻心,如果确诊原位癌后,要及时就医。
长生优诺健康重疾险是一款重疾新定义产品,它是否会像重疾险新定义规定那样不保原位癌呢?
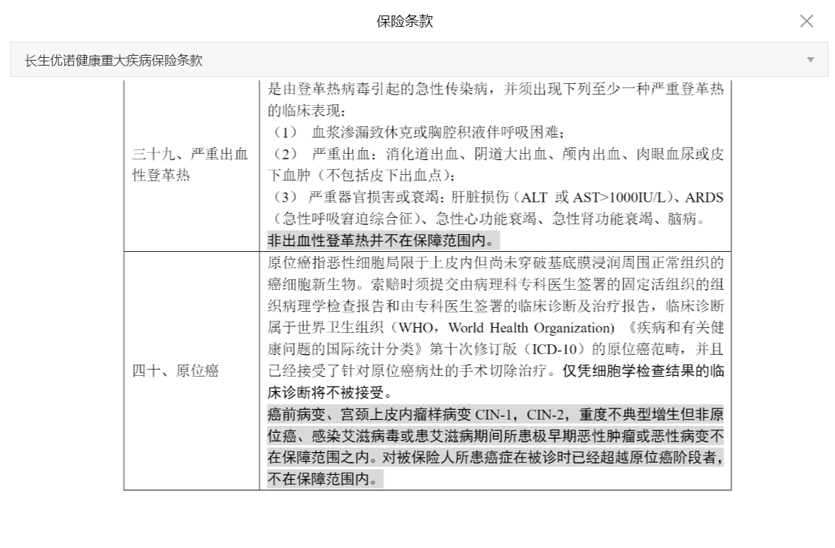
奶爸通过认真查阅长生优诺健康重疾险的保险条款,发现了在保险条款中的有关轻症的约定就包含原位癌,具体内容如下:
长生优诺健康重疾险提供40种轻症保障,我们可以看出它是保原位癌的,约定的轻症名单中第四十个正是原位癌。
长生优诺健康重疾险除了对原位癌提供保障外,还有其它保障,奶爸接下来就简单说下这款产品的其它保障吧。
下面是长生优诺重疾险的保障内容表格:
长生优诺健康重疾险的投保年龄在0到60周岁,投保年龄范围广。
保障期间灵活,可以选择保至60岁、70岁、80岁或者终身,有充分的自主选择机会。
有180天的等待期,30年的最长缴费期。
保障内容:
(1)重疾保障
重疾保障包含100种重疾,不分组,365天间隔期,最多赔付2次,,每次赔付100%基本保额。
(2)中症保障
中症保障包含20种中症,不分组,无间隔期,最多赔付2次,每次赔付60%保额。
(3)轻症保障
轻症保障包含40种轻症,不分组,无间隔期,最多赔付3次,每次赔付30%保额。
长生优诺健康重疾险将原位癌划分为轻症,那么被保人确诊原位癌后,符合赔付条件,可以得到30%基本保额的赔付。
(4)投保人和被保人豁免
这款产品可以附加投保人豁免和被保人豁免,需要注意的是保费是会上涨的。
(5)身故或者全残
这款产品可以自主选择身故或者全残的赔付。
计划一约定被保人18岁以前,不幸身故或者全残的,赔付保费,18岁以后,不幸身故或者全残的,赔付保额。计划二赔付已交保费。
(6)少儿特定重大疾病
长生优诺健康重疾险包括12种少儿特定重大疾病保障,额外赔付100%保额,这12种少儿特定重大疾病的具体名称如下:
可以看到,像白血病、严重川崎病、重症手足口病都是少儿发病率比较高的疾病,长生优诺健康重疾险提供这些疾病保障,更具针对性。
二、长生优诺健康重疾险常见问题有哪些?
分析完长生优诺健康重疾险是否保障原位癌,接着奶爸讲下投保这款产品需要注意的常见问题。
(1)怎么申请发票?
可以通过拨打长生人寿客服热线进行申请。
(2)这款产品支持减保吗?
在保险合同有效期内,可以书面申请减少保险合同的基本保险金额,但是要注意减少后的基本保额不能低于变更时保险公司规定的最低基本保险金额。
(3)长生人寿认可的医疗机构有?
长生人寿认可的医疗机构标准是按国家卫生行政部门医院等级分类的二级或二级以上医院。
(4)这款产品保额有限制吗?
长生优诺健康重疾险的保额是有限制的,其中,0-17岁:基本保额50万;18-40岁:基本保额50万;41-45岁:基本保额30万;46-50岁:基本保额20万;51-55岁:10万基本保额;56-60岁:基本保额5万。
(5)保单什么时候生效?
长生人寿将在网上投保且支付成功的次日零时开始承担保险责任,保险合同生效日以保险单显示为准。
除了长生优诺健康重疾险,市面上热门的重疾险还有这些:《2021年3月重疾险榜单出炉,新定义重疾险怎么买?》。
三、奶爸总结
总的来说,长生优诺健康重疾险覆盖了160种疾病,保障全面,重疾不分组2次赔付,能给被保人提供比较有力的重疾保障。
而且这款产品含12种少儿特疾保障,也适合少儿投保。
说到少儿重疾险,有必要投保吗?这由详细的分析:《少儿重疾险重要吗?有必要投保吗?该怎么选?》。
如果大家挑选保险有什么困难,可以添加奶爸微信:naibabao86 进行1对1咨询,现在关注“奶爸保”公众号,回复“官网”,还可以获得属于您的专属资料包,让您买保险变得更简单。
微信扫一扫
微信扫一扫
关注微信
客服热线
奶爸保

